当前位置:
首页
>
阳光政务
>
行政审批中介服务清单
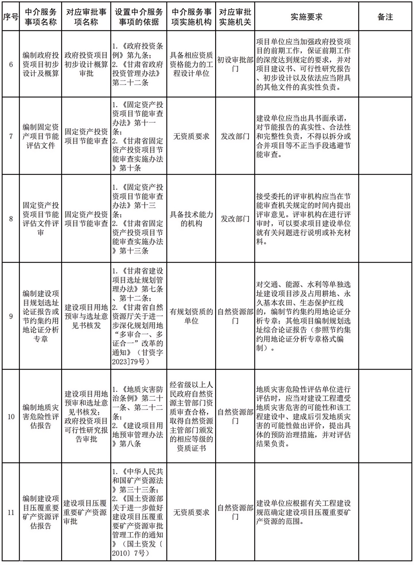
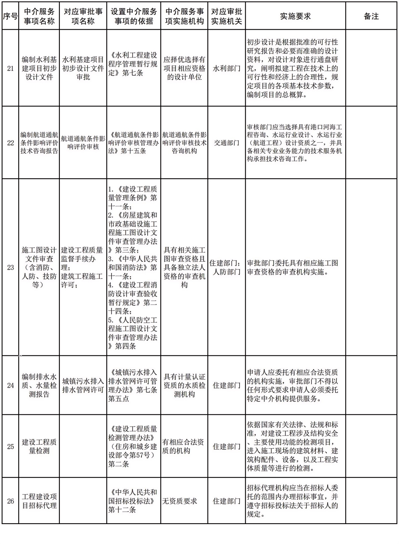
行政审批中介服务清单
发布时间:2025-01-20 09:43
来源:
字体:【
大
中
小
】
分享:
来源:
【打印本页】
【关闭窗口】
扫一扫在手机打开当前页