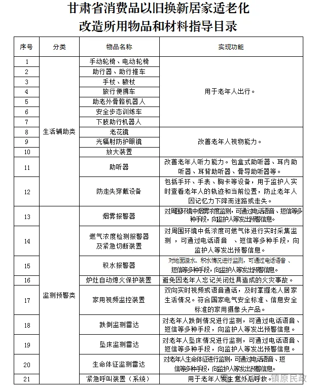
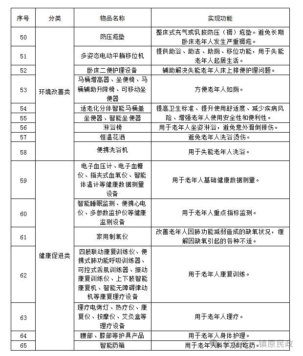
为促进养老服务消费升级,提升老年人生活自理能力和居家生活品质,依据镇原县民政局 镇原县财政局关于转发《庆阳市民政局 庆阳市财政局关于印发<庆阳市2025年度消费品以旧换新居家适老化改造补贴实施方案>的通知》的通知,自即日起在全县范围内开展消费品以旧换新居家适老化改造补贴工作,现将相关事项公告如下:常住镇原县有居家适老改造需求的60周岁及以上老年人家庭。不以房屋归属及房屋是否初装为限制性因素。(一)需求导向。坚持老年人居家适老化需要什么、改造什么,优先考虑高龄、失能老年人家庭的改造需求。(二)自愿申请。尊重老年人及其家庭意愿,以自愿申请为前提,不搞硬性摊派。(三)一户一补。老年人以家庭为单位,每户只能申报一次。在镇原县行政区域内农村、城镇均居住,且在农村、城镇居室均改造的老年人,自愿选择其中一个改造地乡镇申报。(四)先改先补。由老年人家庭自主申请并负责改造质量,根据申领先后顺序进行补贴,补贴资金用完为止。补贴范围以《甘肃省消费品以旧换新居家适老化改造所用物品和材料指导目录》所列物品和材料为准。超出指导目录范围的购置费用以及居家适老化改造所需装修费、人工费等不予补贴。在合理的需求范围内购置指导目录内的物品和材料,补贴标准应不高于实际销售价格(剔除所有折扣和优惠后的价格)的30%,每户补贴总金额不超过2万元。自补贴之日起至2025年12月31日结束,对在此期间内购置的物品和材料予以补贴。但因补贴资金支付进度快,提前用完的,则不再补贴。居家适老化改造所用物品和材料购置补贴,共分为申请备案、购改申报、审核拨付三个流程。原则上通过“甘快办”(APP或微信、支付宝小程序)线上申请;对于存在应用智能技术困难且家庭成员无法提供有效帮助的老年人,乡镇人民政府及村(社区)工作人员,应当提供必要协助。1.申请备案。通过“甘快办”上传《甘肃省居家适老化改造所用物品和材料购置需求表》(附件2)、老年人身份证、户口簿、拟改造住房结构图等材料,乡镇人民政府对是否符合补贴条件及其需求合理性进行审核,3个工作日内出具意见,对需求符合实际的报县民政局,不符合实际的予以驳回;县民政局根据资金实际,2个工作日内出具备案意见。确保补贴资金使用精准、高效。2.购改申报。老年人家庭备案成功后,自主选择销售信誉好、质量有保证、价格可承受的供货商,购置物品和材料,并索要支付凭证及发票,对购置的物品和材料进行拍照(显示时间)。自主选择具备装修、辅助器具适配等相关专业资质和经验的承接方,进行居家适老化改造,并拍摄改造前后的照片(显示时间)。改造完成后申报补贴,通过“甘快办”向乡镇人民政府补充提交购置物品材料的支付凭证和发票、改造时拍摄的照片、申报补贴承诺书(附件3)、申请人确定的银行账户及开户行相关信息。3.审核拨付。乡镇人民政府收到申请件后,会同村(社区)对老年人家庭信息、发票和支付凭证、适老化改造实际情况等进行现场核查,10个工作日内出具审核意见后报县民政局。县民政局对申请内容进行复核,5个工作日内出具审批意见。对符合补贴条件的,会同财政部门及时将补贴资金拨付至申请人确定的银行账户;对不符合补贴条件或补贴资金用完的不予拨付,并向申请人说明理由。咨询电话接听时间:法定工作日8:30-12:00,14:30-18:00。附件:1.甘肃省消费品以旧换新居家适老化改造所用物品和材料指导目录



2.甘肃省居家适老化改造所用物品和材料购置补贴申请表


镇原县民政局