当前位置: 首页 > 政策资讯 > 政策资讯

甘肃省人民政府办公厅关于 印发甘肃省“高效办成一件事” 2026年度第一批重点事项清单的通知

甘政办发〔2026〕11号

各市、自治州人民政府,甘肃矿区办事处,兰州新区管委会,省政府各部门,中央在甘各单位:

《甘肃省“高效办成一件事”2026年度第一批重点事项清单》已经省政府同意,现印发给你们,请结合实际认真组织实施。


甘肃省人民政府办公厅        

2026年2月11日           

(此件公开发布)


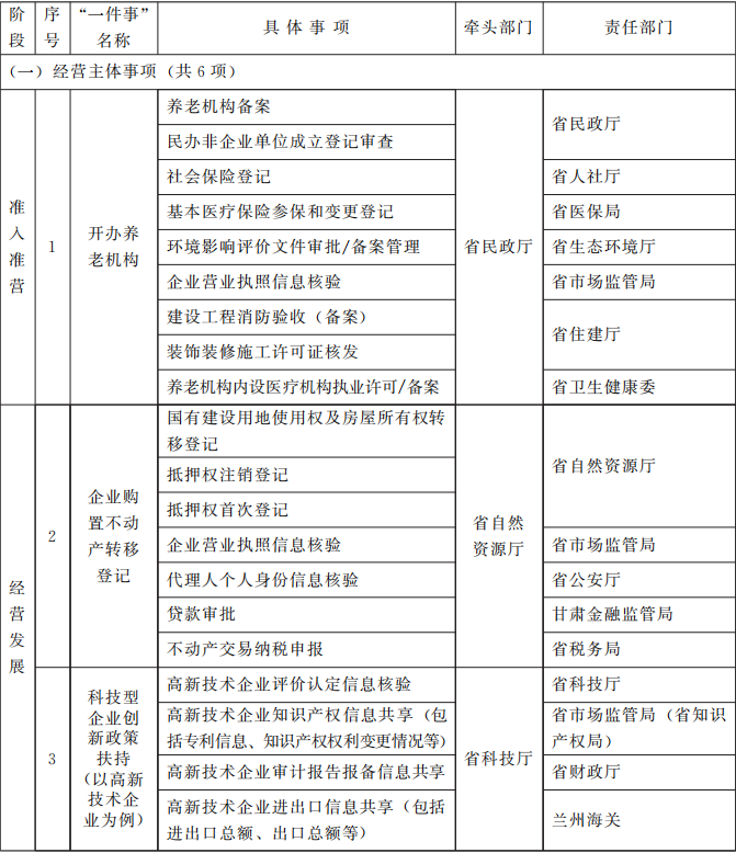
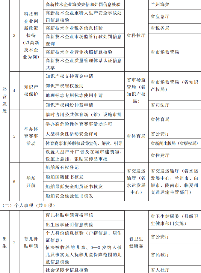
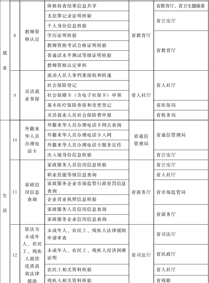
甘肃省“高效办成一件事”

2026年度第一批重点事项清单






来源:
【打印本页】 【关闭窗口】
扫一扫在手机打开当前页