当前位置:
首页
>
最新发布
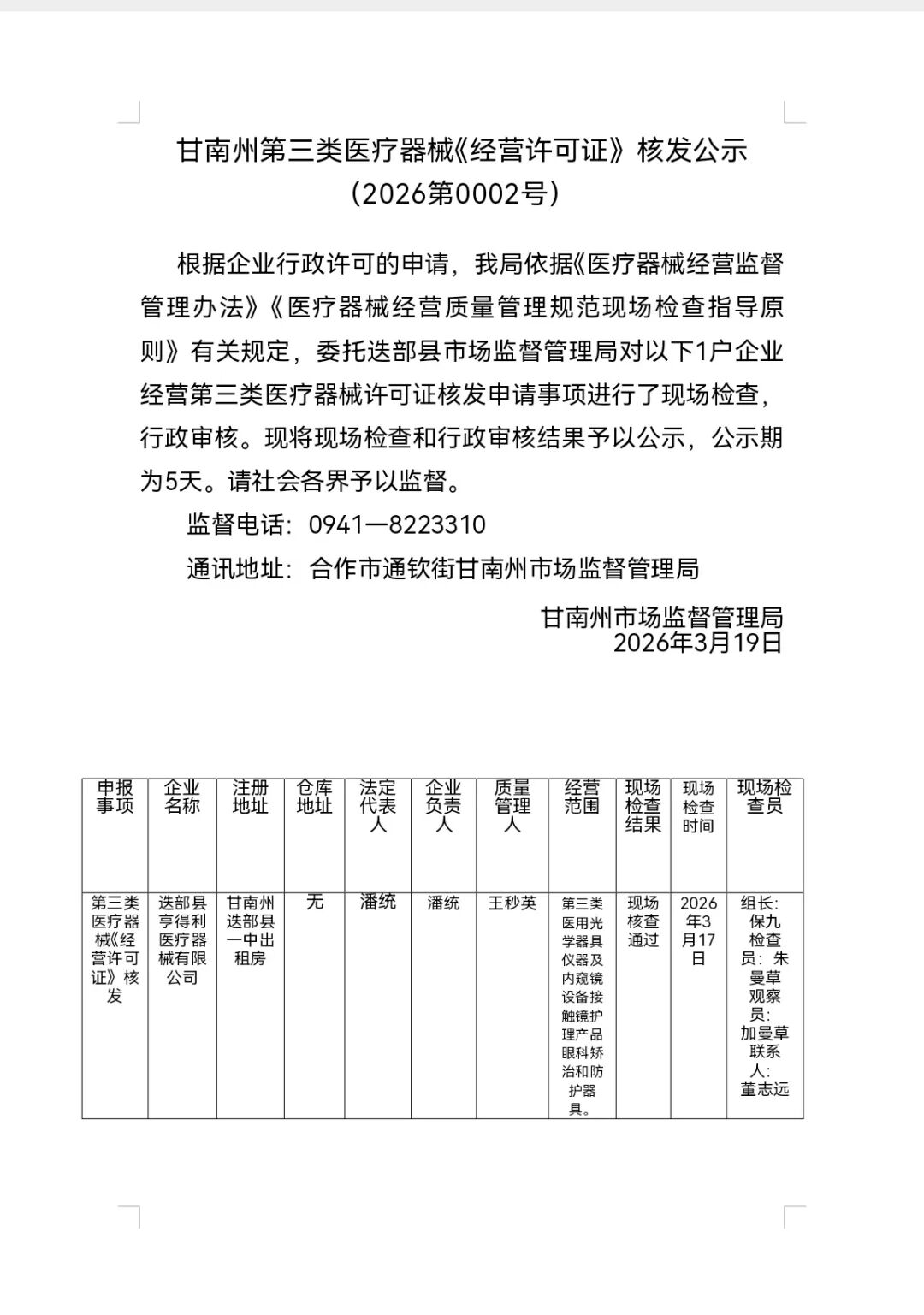
甘南州第三类医疗器械《经营许可证》核发公示(2026第0002号)
发布时间:2026-03-30 15:42
来源:甘南市场监管
字体:【
大
中
小
】
分享:
来源:甘南市场监管
【打印本页】
【关闭窗口】
扫一扫在手机打开当前页