经五届市人民政府第81次常务会议研究同意,现将修订后的《张掖市机动车停放服务收费管理办法》印发你们,请认真贯彻执行。2021年9月29日经市政府同意,由市发展改革委、市公安局、市住建局、市市场监管局、市自然资源局、市交通运输局、市财政局印发的《张掖市机动车停放服务收费管理办法》(张发改价格成本〔2021〕25号)同时废止。
张掖市发展和改革委员会
张掖市公安局
张掖市住房和城乡建设局
张掖市市场监督管理局
张掖市自然资源局
张掖市交通运输局
张掖市财政局
2025年3月5日
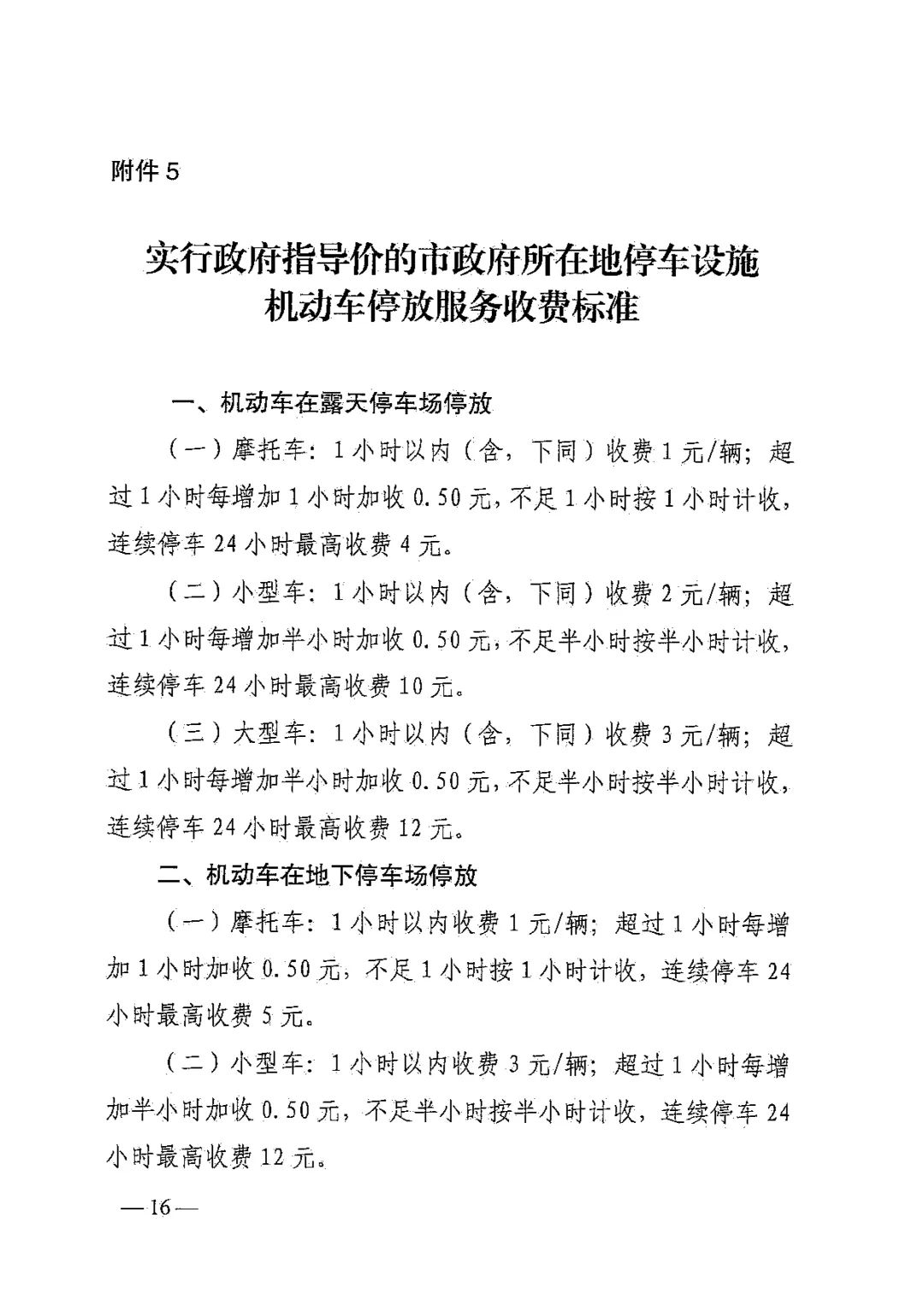
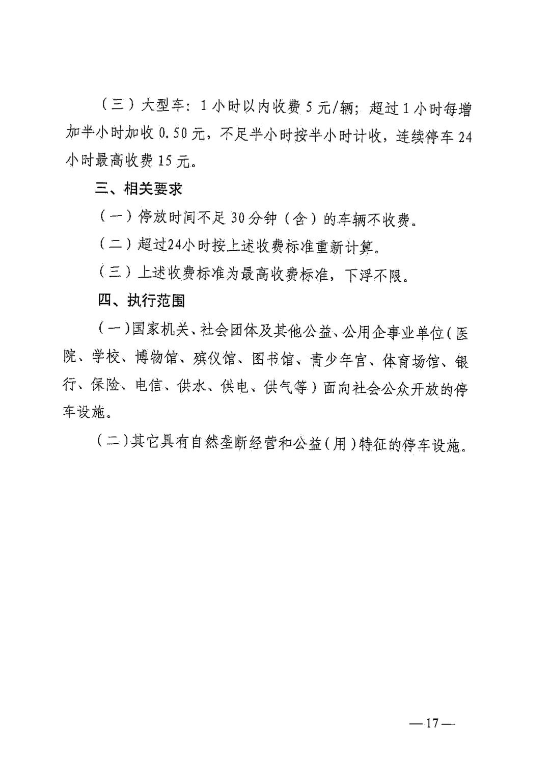
附件:张发改价格〔2025〕26号 关于修订印发《张掖市机动车停放收费管理办法》的通知























