各市(州)人社局、大数据中心、政务服务中心,兰州新区民政司法和社会保障局、经发局、科技局,甘肃矿区人社局、办事处办公室:
现将《个人创业“一件事”工作方案(试行)》印发你们,请结合实际认真抓好贯彻落实。
个人创业“一件事”工作方案
(试行)
为贯彻落实《国务院办公厅关于印发〈“高效办成一件事”2025年度第一批重点事项清单〉的通知》精神和《甘肃省人民政府办公厅关于印发“高效办成一件事”2025年度第一批重点事项清单的通知》要求,持续推动政务服务提质增效,实现个人创业“一件事”跨部门高效集成办理,提升个人创业“一件事”业务办理满意度,现结合我省工作实际,制定本方案。
一、总体目标
以习近平新时代中国特色社会主义思想为指导,认真落实党中央、国务院和省委省政府关于优化政务服务、提升行政效能的决策部署,以便民高效为目标、简化流程为抓手、创新服务为牵引,强化跨部门政策、业务、系统协同和数据共享等机制,推动与个人创业关联度高、办理频次高、办理过程可优化的联办事项高效整合,畅通个人创业线上“一网通办”、线下“只进一门”、诉求“一线应答”服务渠道。2025年6月底实现个人创业“一件事”一网申请、一表填报、一窗受理、协同办理、一体反馈。
二、工作任务
(一)编制个人创业“一件事”办事指南。梳理个人创业“一件事”所涉及创业培训意愿登记、创业开业指导、就业登记(创业人员登记)、就业创业证申领、灵活就业人员参保登记(无雇工个体工商户及灵活就业人员参加养老保险登记)、一次性创业补贴申领(创业补贴申领)、个体工商户注册登记(经营主体登记注册)和一照一码户登记信息确认(纳税人信息确认)等单事项要素信息,按照“一表申请、一套材料、一个流程、一套指南”要求,全面梳理个人创业主题8个事项办事场景,细化采集各单事项实施依据、受理条件、申请材料、办结时限、办理结果、办理系统等要素信息,合理进行表单去重整合、申报材料精简、办事流程优化,厘清业务前后置关系,形成个人创业“一件事”申请表、办事指南、办理流程、材料清单。(责任部门:各市(州)人社局、政务服务中心、大数据中心,兰州新区民政司法和社会保障局、经发局、科技局,甘肃矿区人社局、办事处办公室;省人社厅、省市场监管局、省税务局、省大数据中心。完成时限:2025年3月底前)
(二)建设个人创业“一件事”服务专区。聚焦线上“一网通办”,进一步优化业务流程、打通各部门业务系统、强化数据共享,整合个人创业相关事项,依托甘肃政务服务网和“甘快办”移动端“高效办成一件事”重点事项服务专区统一办事入口,优化整合业务办理流程,在全面摸清支撑个人创业“一件事”业务办理系统建设情况的基础上,确定业务流转方式及实现路径,完成部门间业务系统对接,实现申请信息按流程流转至相应部门业务办理系统进行受理,实现个人创业“一件事”一次申请、一网办理,提升办事便捷度。(责任部门:各市(州)人社局、政务服务中心、大数据中心,兰州新区民政司法和社会保障局、经发局、科技局,甘肃矿区人社局、办事处办公室;省人社厅、省市场监管局、省税务局、省大数据中心。完成时限:2025年6月底前)
(三)畅通线下“只进一门”和诉求“一线应答”渠道。将个人创业“高效办成一件事”纳入县级政务服务中心综合服务窗口,负责统一受理个人创业业务。各地确定业务咨询电话通过“高效办成一件事”专区办事指南向办事企业群众公开,负责政策解答和业务办理问题咨询。梳理常见问题及解决方法形成知识库,及时答复甘肃政务服务网政民互动留言、“陇商通”涉企诉求办理平台或12345政务服务便民热线等渠道反馈的各类问题。(责任部门:各市(州)人社局、政务服务中心、大数据中心,兰州新区民政司法和社会保障局、经发局、科技局,甘肃矿区人社局、办事处办公室;省人社厅、省市场监管局、省税务局、省大数据中心。完成时限:2025年6月底前)
(四)强化数据共享和信息核验。协同做好个人创业“一件事”所涉及创业培训意愿登记、创业开业指导、就业登记(创业人员登记)、就业创业证申领、灵活就业人员参保登记(无雇工个体工商户及灵活就业人员参加养老保险登记)、一次性创业补贴申领(创业补贴申领)、个体工商户注册登记(经营主体登记注册)和一照一码户登记信息确认(纳税人信息确认)等事项业务办理过程中信息核验与数据共享,确保相关信息共享及时、准确,深化电子证照数据共享应用,推动共享数据跨部门互通互认和扩大应用领域,为个人创业提供数据免填写、材料免提交等服务。(责任部门:省人社厅、省市场监管局、省税务局、省大数据中心。完成时限:2025年6月底前)
三、业务流程
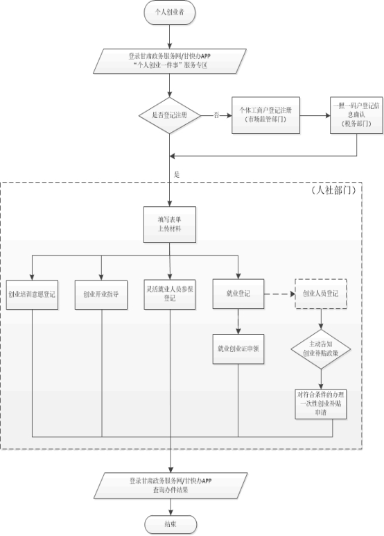
(一)申请。申请人线上可通过甘肃政务服务网、“甘快办”移动端“高效办成一件事”重点事项服务专区,填写一张表单、提交一套材料,申请办理个人创业“一件事”中的相关事项。线下可通过县级政务服务中心综合服务窗口现场申请办理。
(二)受理。线上,依托全省一体化政务服务平台,通过登录甘肃政务服务网、“甘快办”移动端线上申请,根据各事项的受理条件,通过电子证照调用、数据共享、数据查询比对等方式进行数据校验,对于材料齐全、符合相关事项受理条件的,按流程推送相关业务部门系统进行集成联办。对于材料不全或不符合受理条件的,及时反馈申请人补齐补正相关材料。线下,通过县级政务服务中心综合服务窗口现场申请办理,由窗口工作人员一次性告知申请人办理条件等,指导协助申请人填写好个人创业“一件事”申请表,一次性收集好相关材料,依托全省一体化政务服务平台按流程推送至相关部门进行办理。对于不符合受理条件的,现场向申请人进行反馈,说明相关情况。
(三)办理。各相关部门按职责分工和相关事项办理条件、业务流程进行集成联办,不再要求申请人提供一张表单和一套材料外的资料,在规定的时限内完成相关事项办理,并及时向申请人反馈办理进程和结果。
四、保障措施
(一)加强组织领导。各责任部门要高度重视,坚持规范性与便捷性相统一,强化省级统筹,理清工作思路,落实责任分工,优化服务流程,认真组织实施,扎实高效推动个人创业“一件事”落实落地。
(二)加强工作协调。建立部门之间协同推进机制,解决个人创业“一件事”推进过程中的各类问题。要加强协同配合,尤其是在系统对接过程中要主动作为,确保重点工作任务顺利开展。
(三)强化监督指导。各相关单位要建立监督检查和业务指导工作机制,抓好各系统内部的业务自查,对工作推动不及时、落实不到位、群众反映问题突出的,及时整改落实,确保各地个人创业“一件事”高效办理。
(四)深化业务培训。选取基础条件好、办事服务量大的县区开展个人创业“一件事”试点,开展测试工作,发现解决问题,提升系统流畅度、便捷度。开展政策解读及业务培训,提高办事群众知晓度,让个人创业者充分享受便利服务。
附件:1.个人创业“一件事”申请表
2.个人创业“一件事”申请材料清单
3.个人创业“一件事”办事指南
4.个人创业“一件事”办事流程图
附件1
个人创业“一件事”申请表
申请事项 | □创业培训意愿登记□创业开业指导□就业登记(创业人员登记)□就业创业证申领 □灵活就业人员参保登记(无雇工个体工商户及灵活就业人员参加养老保险登记) □一次性创业补贴申领(创业补贴申领) □个体工商户注册登记(经营主体登记注册) □一照一码户登记信息确认(纳税人信息确认) | ||||||||
个 人 基 本 信 息 | 姓 名 | 性别 | 民族 | ||||||
身份证号 | 户口类别 | □农业 □非农业 | |||||||
户口所在地址 | |||||||||
现居住地址 | 联系电话 | ||||||||
个体工商户 信息 | 统一社会信用代码 | 单位名称 | |||||||
单位地址 | |||||||||
注册日期 | |||||||||
创业培训 意愿登记 | 培训地点 | 培训时间(月份) | 培训类型 | ||||||
就业登记 (创业人员 登记) | 毕业院校 | 所学专业 | 毕业时间 | ||||||
人员身份类别 | |||||||||
就业区域 | 是否首次创业 | ||||||||
创业类型 | 创业扶持人员类别 | ||||||||
灵活就业人员参保登记(无雇工个体工商户及灵活就业人员参加养老保险登记) | 账户类别 | 农民工标识 | |||||||
退役军人标识 | 国籍 | ||||||||
参加工作日期 | 参保日期 | ||||||||
一次性创业补贴申领(创业补贴申领) | 创业人员类别 | 享受政策人员类别 | |||||||
一次性创业补贴带动就业人数 | 注册地址 | ||||||||
社保卡银行账号 | |||||||||
实际经营地址 | |||||||||
附件2
个人创业“一件事”申请材料清单
序号 | 申请材料名称 | 来源渠道 | 是否必传 | 备注 |
1 | 身份证或社保卡 | 申请人自备 | 否。可通过数据共享免提交 | |
2 | 一次性创业补贴申请表 | 其他 | 是 | 系统生成表格打印后签字拍照上传 |
3 | 就业困难人员证明材料 | 申请人自备 | 就业人员类别为就业困难人员时必传 | 情形材料,根据就业人员类别分情形判断是否为必传 |
毕业生证明材料 | 申请人自备 | 就业人员类别为高校毕业生时必传 | ||
退役军人证明材料 | 申请人自备 | 就业人员类别为退役军人时必传 | ||
脱贫劳动力证明材料 | 申请人自备 | 就业人员类别为脱贫劳动力时必传 | ||
返乡农民工证明材料 | 申请人自备 | 就业人员类别为返乡农民工时必传 |
附件3
个人创业“一件事”办事指南
部门 | 县区人社局 | 联办机构 | 县区市场监管局 县区税务局 | |||||||||||||||
服务对象 | 自然人 | 办件类型 | 承诺件 | |||||||||||||||
法定办结时限 | 36个工作日 | 承诺办结时限 | 3个工作日 | |||||||||||||||
咨询投诉方式 | XXX | 办理地点 | XXX | |||||||||||||||
联办效能 | ||||||||||||||||||
单办件 办理时间 | 36个工作日 | 一事联办 办理时间 | 3个工作日 | |||||||||||||||
单办件 跑动次数 | 3次 | 一事联办 跑动次数 | 0次 | |||||||||||||||
单办件 递交材料 | 11份材料 | 一事联办 递交材料 | 3份材料 | |||||||||||||||
单办件 办理环节 | 15个环节 | 一事联办 办理环节 | 3个环节 | |||||||||||||||
基本信息 | ||||||||||||||||||
事项名称 | 个人创业“一件事” | 事项类型 | 公共服务 | 服务对象 | 自然人 | |||||||||||||
办件类型 | 承诺件 | 到场次数 | 0次 | 必须现场办理原因说明 | 无 | |||||||||||||
权力来源 | 法定本级行使 | 承诺办结时限 | 3个工作日 | 法定办结时限 | 36个工作日 | |||||||||||||
适用对象 说明 | 自然人 | 行使层级 | 市级、县区 | 事项审查类型 | 并联办理 | |||||||||||||
涉及的内容 | 创业培训意愿登记、创业开业指导、就业登记(创业人员登记)、就业创业证申领、灵活就业人员参保登记(无雇工个体工商户及灵活就业人员参加养老保险登记)、一次性创业补贴申领(创业补贴申领)、个体工商户注册登记(经营主体登记注册)、一照一码户登记信息 确认(纳税人信息确认) | 实施主体性质 | 人社局 | |||||||||||||||
联办机构 | 县级市场监管局 县级税务局 | 网办深度(等级) | 全程网办 | 自然人主题分类 | 就业创业 | |||||||||||||
中介服务 事项名称 | 无 | |||||||||||||||||
受理条件 | ||||||||||||||||||
个人创业者 | ||||||||||||||||||
申报材料 | ||||||||||||||||||
材料名称 | 材料类型 | 材料形式 | 纸质材料份数 | 材料必要性 | 材料下载 | 纸质材料规格 | 填报须知 | |||||||||||
身份证或 社保卡 | 原件 | 纸质、电子 | 1 | 必要 | 无 | A4 | ||||||||||||
一次性创业补贴申请表 | 原件 | 纸质、电子 | 1 | 必要 | 无 | A4 | ||||||||||||
就业困难 人员 证明材料 | 原件 | 纸质、电子 | 1 | 非必要 | 无 | A4 | 就业人员类别为就业困难人员时必传 | |||||||||||
毕业生 证明材料 | 原件 | 纸质、电子 | 1 | 非必要 | 无 | A4 | 就业人员类别为高校毕业生时必传 | |||||||||||
退役军人 证明材料 | 原件 | 纸质、电子 | 1 | 非必要 | 无 | A4 | 就业人员类别为退役军人时必传 | |||||||||||
脱贫劳动力证明材料 | 原件 | 纸质、电子 | 1 | 非必要 | 无 | A4 | 就业人员类别为脱贫劳动力时必传 | |||||||||||
返乡农民工证明材料 | 原件 | 纸质、电子 | 1 | 非必要 | 无 | A4 | 就业人员类别为返乡农民工时必传 | |||||||||||
法定依据 | ||||||||||||||||||
就业登记(创业人员登记) | 法律法规名称 | 《就业服务与就业管理规定》 | ||||||||||||||||
颁发机关 | 劳动和社会保障部 | |||||||||||||||||
实施日期 | 2008年1月1日 | |||||||||||||||||
条款内容 | 第六十二条:劳动者被用人单位招用的,由用人单位为劳动者办理就业登记。用人单位招用劳动者和与劳动者终止或者解除劳动关系,应当到当地公共就业服务机构备案,为劳动者办理就业登记手续。用人单位招用人员后,应当于录用之日起30日内办理登记手续;用人单位与职工终止或者解除劳动关系后,应当于15日内办理登记手续。 | |||||||||||||||||
法律法规名称 | 《中华人民共和国就业促进法》 | |||||||||||||||||
颁发机关 | 中华人民共和国第十届全国人民代表大会常务委员会 | |||||||||||||||||
实施日期 | 2008年1月1日 | |||||||||||||||||
条款内容 | 第四十三条:国家建立劳动力调查统计制度和就业登记、失业登记制度,开展劳动力资源和就业、失业状况调查统计,并公布调查统计结果。 | |||||||||||||||||
就业创业证申领 | 法律法规名称 | 《关于印发就业失业登记证管理暂行办法的通知》 | ||||||||||||||||
颁发机关 | 中华人民共和国人力资源和社会保障部 | |||||||||||||||||
实施日期 | 2011年1月1日 | |||||||||||||||||
条款内容 | 第二条:《就业失业登记证》是记载劳动者就业和失业状况、享受相关就业扶持政策、接受公共就业人才服务等情况的基本载体,是劳动者按规定享受相关就业扶持政策和接受公共就业人才服务的有效凭证。 | |||||||||||||||||
一次性创业补贴申领(创业补贴申领) | 法律法规名称 | 《甘肃省财政厅、甘肃省人力资源和社会保障厅关于印发《甘肃省就业补助资金管理办法》的通知》 | ||||||||||||||||
颁发机关 | 甘肃省财政厅、甘肃省人力资源和社会保障厅 | |||||||||||||||||
实施日期 | 2024年12月30日 | |||||||||||||||||
条款内容 | 第五条:就业补助资金分为对个人和单位的补贴、公共就业服务能力建设补助两类。对个人和单位的补贴资金用于职业培训补贴、职业技能鉴定补贴、社会保险补贴、公益性岗位补贴、创业补贴、就业见习补贴、求职创业补贴等支出;公共就业服务能力建设补助资金用于就业创业服务补助和高技能人才培养补助等支出。同一项目就业补助资金补贴与失业保险待遇有重复的,个人和单位不可重复享受。 | |||||||||||||||||
灵活就业人员参保登记(无雇工个体工商户及灵活就业人员参加养老保险登记) | 法律法规名称 | 《中华人民共和国社会保险法》《社会保险经办条例》 | ||||||||||||||||
颁发机关 | 全国人大常委会 | |||||||||||||||||
实施日期 | 2011年07月01日 | |||||||||||||||||
条款内容 | 第二章第十条:职工应当参加基本养老保险,由用人单位和职工共同缴纳基本养老保险费。无雇工的个体工商户、未在用人单位参加基本养老保险的非全日制从业人员以及其他灵活就业人员可以参加基本养老保险,由个人缴纳基本养老保险费。公务员和参照公务员法管理的工作人员养老保险的办法由国务院规定。 | |||||||||||||||||
联办事项 | ||||||||||||||||||
事项名称 | 办件 类型 | 受理部门 | 审批结果类型 | 审批结果 名称 | 是否支持物流 快递 | 审批结果样本 | ||||||||||||
创业培训 意愿登记 | 即办件 | 人社部门 | 无 | 无 | 否 | 无 | ||||||||||||
创业开业 指导 | 即办件 | 人社部门 | 无 | 无 | 否 | 无 | ||||||||||||
就业登记(创业人员登记) | 承诺件 | 人社部门 | 无 | 无 | 否 | 无 | ||||||||||||
就业创业证申领 | 承诺件 | 人社部门 | 证照 | 就业创业证 | 否 | 就业创业证 | ||||||||||||
灵活就业人员参保登记(无雇工个体工商户及灵活就业人员参加养老保险登记) | 即办件 | 人社部门 | 无 | 无 | 否 | 无 | ||||||||||||
一次性创业补贴申领(创业补贴申领) | 承诺件 | 人社部门 | 无 | 无 | 否 | 无 | ||||||||||||
个体工商户注册登记(经营主体登记注册) | 承诺件 | 市场监管部门 | 证照 | 营业执照 | 否 | 营业执照 | ||||||||||||
一照一码户登记信息确认(纳税人信息确认) | 即办件 | 税务部门 | 无 | 无 | 否 | 无 | ||||||||||||
服务成效 | ||||||||||||||||||
减时间 | 通过“一网受理”,多部门协同办理,减少群众等待时间,事项累积办理时间由将近36个工作日减少至不超过3个工作日。 | |||||||||||||||||
减跑动 | 通过协同办理、全流程办理、申请人不用不同部门跑,跑动次数大大减少,跑动次数由3次减少至“最多跑1次”。 | |||||||||||||||||
减材料 | 通过“多表合一,一表申报”,并结合数据共享和电子证照应用,大幅精简需要提交的证明材料,相同的不重复提交,一般情况下申请人需要提交的证明材料从11份减至3份。 | |||||||||||||||||
减环节 | 通过整合办事事项,重塑办事流程,申请人办事环节由目前的15个业务环节减少至3个环节。 | |||||||||||||||||
附件4
个人创业“一件事”办理流程图
甘肃省人力资源和社会保障厅
甘 肃 省 大 数 据 中 心
2025年3月24日




