根据《古浪县2025年小学招生工作方案》精神,坚持划片招生、相对就近、免试入学原则,落实小学入学年龄要求,根据学校实际,现就古浪县2025小学秋季学期一年级招生工作公告如下:
一、招生对象
年满6周岁(2019年8月31日前出生),在城区范围内常住,符合学校招生条件的适龄儿童。
二、招生范围
1.城关第一小学招生范围:世纪路以南(除昌宁小区),昌灵路以西范围内学生。小区主要包括:博鳌、惠民花苑、华泰家园等。
2.城关第三小学招生范围:世纪路以北,昌松路以东,崇文路以南(除金地阳光小区)及昌灵路以东范围及丰泉村东片内学生。小区主要包括:恒基嘉苑、绿城山水、夏润新村、民生、昌灵等。
3.城关第四小学招生范围:世纪路以北,昌松路以西,崇文路以北,昌灵路以西及昌宁小区、金地阳光小区范围及丰泉村西片内学生。小区主要包括:昌宁、西子湾、兴泽苑、祁连山、林苑、昌松、金地阳光、平贵花园、润泽苑、祥和家园、鼎新嘉园等。
三、报名方式
儿童监护人在“甘肃政务服务网”或“甘快办”APP以本人身份注册登录,选择报名学校提交相关信息,在线审核办理。
方式一:通过电脑端登录甘肃政务服务网(https://zwfw.gansu.gov.cn),进入“高效办成一件事”,点击“教育入学一件事”,进入办理页面。
方式二:通过手机端登录“甘快办”APP,在首页点击“高效办成一件事”,然后选择“个人一件事→教育入学”的在线办理。在核实、补充相关信息时,对于无法自动提取的户籍,房产等信息,可选择手动输入,同时需要上传相关证件或证明材料。
(具体操作流程见文后附件。)
四、办理时间
1.2025年8月5日至2025年8月20日(网上材料提交于8月20日前完成)
2.无法网上填报的家长,请于8月18、19日带相关材料到学校代办点由老师指导完成。
3.需要现场审核者,请家长带相关材料于8月20日到学校现场审核。
4.录取学生于8月24日到校报到注册。
五、招生流程
(一)报名信息填报
家长登录注册“甘快办”或“甘肃政务服务网”,进入“高效办成一件事重点事项服务专区”→“个人一件事”→“教育入学”, 按智能引导填报信息。
填报信息及填报流程见文后附件。
(二)信息核验推送
服务平台自动获取户籍信息、不动产证等信息进行查询核验,并推送招生学校。
(三)学校线上初审
学校对家长申请填报的信息进行初审,重点审核填报信息与自动获取信息是否一致、是否属于本校招生区域、填报招生类型 ( A、 B、 C、D 等 )是否与提交信息一致、除系统自动获取的信息外其他需佐证资料是否齐全(如祖孙关系证明等,不在同一户口本而需另一监护人房产时所需的如结婚证、出生证等,因客观原因无法办理房屋不动产证的水、电、暖发票及合同等资料,保障性住房证明等)。初审通过则进入下一环节,初审不通过则退回由家长补正。
(四)学校现场审核
1.初审中,家长所填报信息与系统核验信息一致,则视为审核通过,可进行录取环节,不再进行现场审核。
2.初审中,使用祖父母、外祖父母房产(系统不能自动获取信息)、因客观原因无法办理房屋不动产证、保障性住房、政策保障类儿童等需提供其他证明材料的,进行现场审核。监护人根据学校通知,持相关资料按时到招生学校进行现场集中审核。学校招生工作小组对相关资料进行现场审核、确认后按批次录取。系统会向申请人发送审核结果短信通知。
六、招生批次
各监护人在填报信息时,请根据各批次需提供的材料如实上传相关证件资料。报名前先认定入学儿童属于哪一类入学条件,必须根据类型正确选择招生批次( A、B、C、D、E等),并上传该批次要求的相关材料。学校分批次有序开展招生工作。各批次如下:
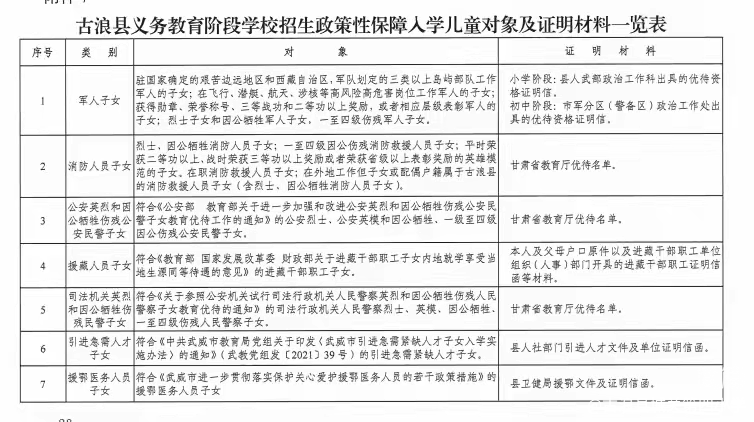
第一批次 ( A 类):招生政策性保障入学儿童。符合《古浪县义务教育阶段学校招生政策性保障入学儿童认定依据和标准》
(需提供相关证明材料,具体见下表)。
第二批次 ( B 类 ):招生学校 区域内有户籍、有自有房产家庭儿童。包括儿童户籍在本校招生区域、父母或其他法定监护人(一方或双方)户籍在本校招生区域。自有房产包括自有保障性住房,需提供住建局确权证明。
第三批次 ( C 类 ):招生学校区域内户籍儿童。包括儿童户 籍在本校招生区域、父母或其他法定监护人(一方或双方)户籍 在本校招生区域。
第四批次 ( D 类):法定监护人拥有自有房产且办理了不动产证,由系统自动核验,不需提供佐证材料;若出现户籍和房产 分离现象,需提供结婚证或者出生证等证明材料。自有房产包括自有保障性住房,需提供住建局确权证明。
第五批次 ( E 类 ): 法定监护人拥有自有房产但因房地产 公司开发手续不全、历史遗留问题等客观原因住户无法办理不动产证,需提供与开发商签订的购房合同、购房交款票据及两年以上的水电暖交费发票。
第六批次 ( F 类 ):祖父母、外祖父母房产(含保障性住房 ),若通过户口簿可证明祖孙关系,则只提供户口簿,若无法通过户口簿证明,需提供公安部门出具的能证明关系的相关材料。保障 性住房需提供住建局确权证明。
第七批次 ( G 类 ):外来务工人员随迁子女,需提供居住证原件及复印件一份。
第八批次 ( H 类): 租房家庭儿童。对家庭情况极为特殊的,需要给予照顾的适龄儿童,监护人向学校提交申请、相关佐证资料,由学校核实后报教育局招生工作小组研究批准后,给予适当照顾。
七、其他事宜
(一)多孩子女同时申请入学安排同一学校就读;申请入学孩子招生就读学校与其兄(姐)已就读学校不同校,可在家长自愿的基础上坚持“小随大”的原则安排同校就读。
(二)商铺、车库及在建的、尚未交付使用的商品房不作为招生入学条件。
(三)适龄儿童因身体状况需要延缓入学的,由其法定监护人提出申请,由所属乡镇政府审核后报教育局备案。
(四)未成年人的父母已经死亡或者没有监护能力的,由下列有监护能力的人按顺序担任监护人:祖父母、外祖父母;兄、 姐;其他愿意担任监护人的个人或者组织,但须经未成年人住所 地的居民委员会、村民委员会或者民政部门同意。(《中华人民共和国民法典》第二十七条)
(五)自 2025 年6月1日起,一套住房6年内只能为同一监护人子女小学入学提供学位。
(六)学校在编教职工子女可在本校入学就读,由监护人提供工作证明。
(七)凡提供虚假证件、虚假资料以及连续两次选错批次入口的,所涉适龄儿童学生由教育局招生工作小组调剂到有空缺学位的学校就读,相应的法律后果由资料提供人承担。
“教育入学一件事”报名操作流程





