嘉峪关发布 2025年07月11日 14:39 甘肃
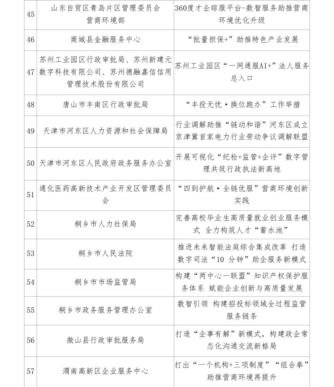
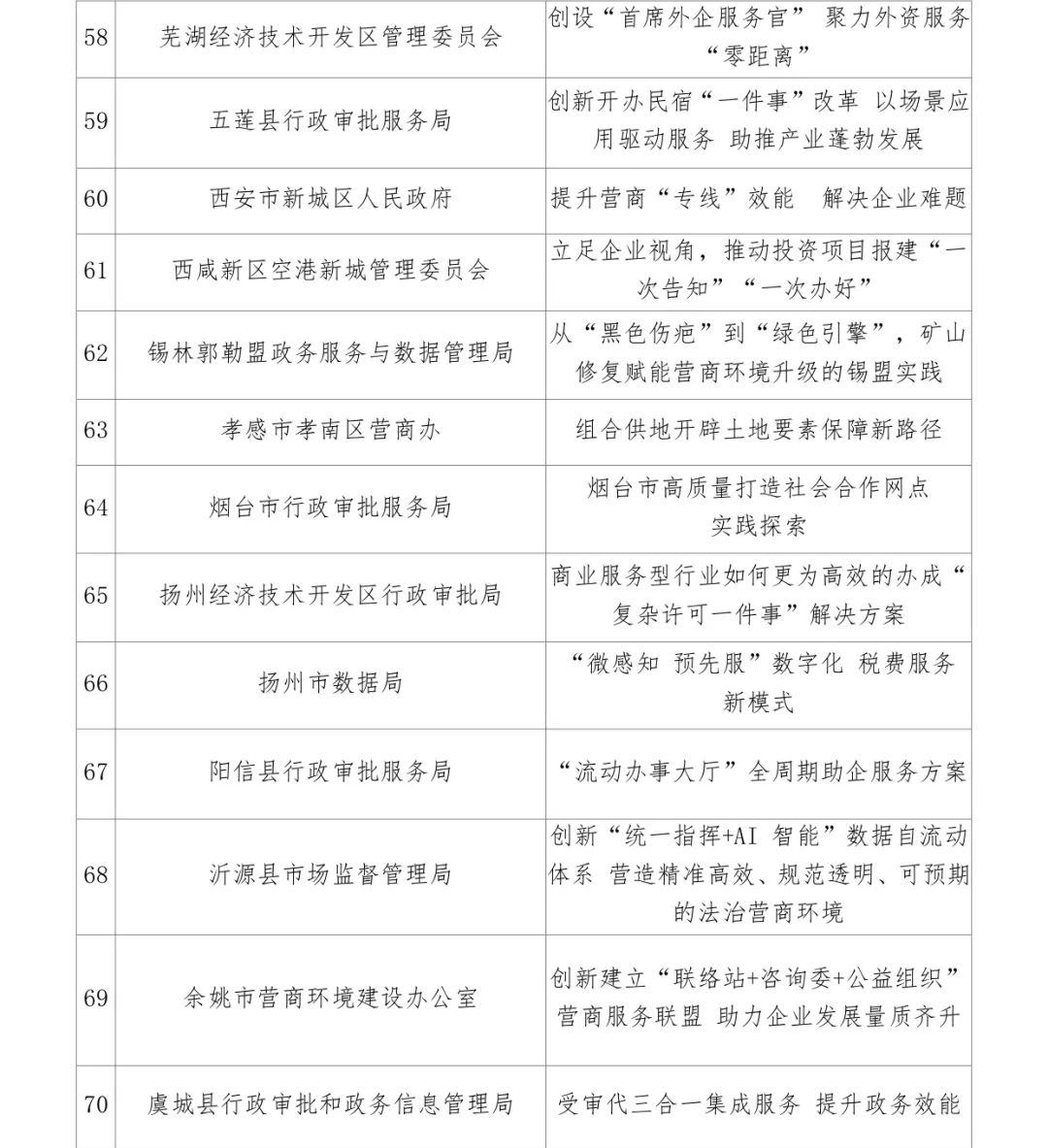
为深入贯彻国家关于优化营商环境的决策部署,充分激发社会各界智慧,中国国际贸易促进委员会商业行业委员会(以下简称“商业贸促会”)于2025年1月面向社会公开发布了《关于公开征集促进营商环境优化解决方案的通知》(商贸促字〔2025〕3号)。通知发布后,得到了各级政府相关部门、事业单位、行业协会及解决方案提供商等单位的积极响应与大力支持,本次征集活动聚焦数字化赋能、法治保障、企业服务、市场环境、国际化发展及其他创新性解决方案等六大领域,经专家评审组综合评估,现确定80个优秀方案入选“营商环境促进最佳实践案例库”,现将入选方案名单予以公布。








识别二维码查看《关于发布入选“促进营商环境优化解决方案”名单的通知》

来源:中国贸促会商业行业委员会




