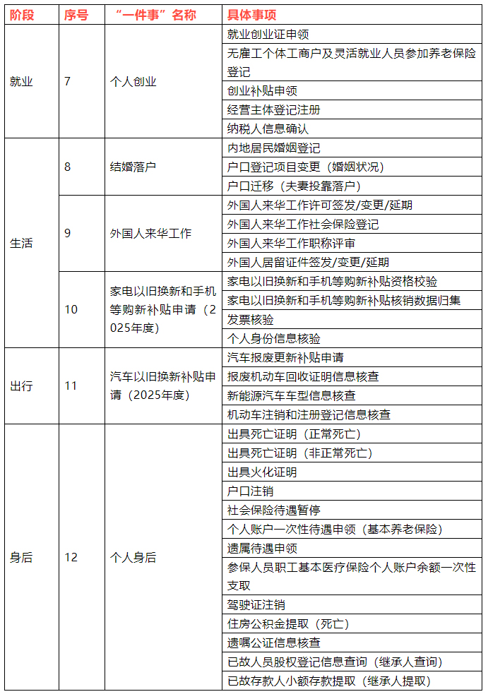
近日,国务院办公厅印发《“高效办成一件事”2025年度第一批重点事项清单》,要求进一步促进政务服务标准化、规范化、便利化,持续提升企业和群众满意度、获得感。
《清单》中包含固定资产投资项目审批、新车上牌等企业事项和结婚落户、家电以旧换新和手机等购新补贴申请(2025年度)、汽车以旧换新补贴申请(2025年度)等个人事项。
一起来看!
(一)企业事项
近日,国务院办公厅印发《“高效办成一件事”2025年度第一批重点事项清单》,要求进一步促进政务服务标准化、规范化、便利化,持续提升企业和群众满意度、获得感。
《清单》中包含固定资产投资项目审批、新车上牌等企业事项和结婚落户、家电以旧换新和手机等购新补贴申请(2025年度)、汽车以旧换新补贴申请(2025年度)等个人事项。
一起来看!
(一)企业事项