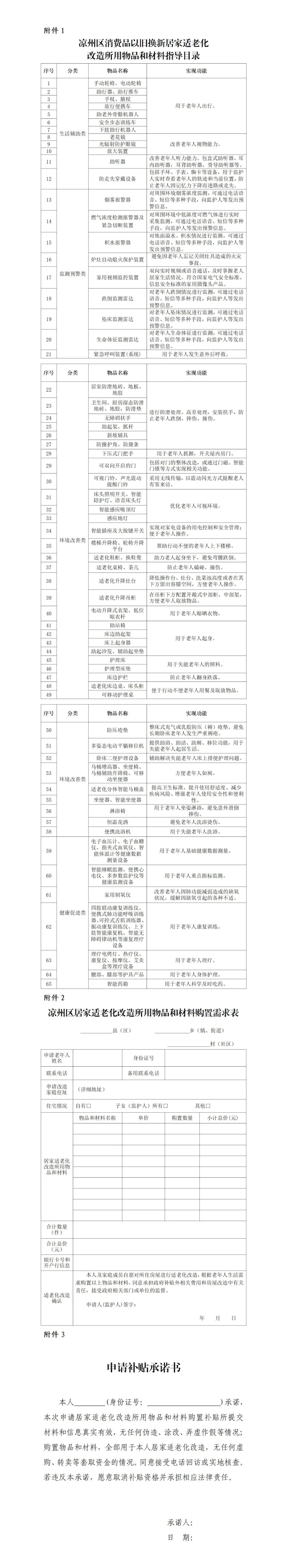
为促进养老服务消费升级,提升老年人生活自理能力和居家生活品质,自即日起在全区范围内开展2025年度消费品以旧换新居家适老化改造补贴工作,现将有关事项公告如下:常住凉州区有居家适老化改造需求的60周岁及以上老年人家庭。不以房屋归属及房屋是否初装为限制性因素。(一)需求导向。坚持老年人居家适老化需要什么,改造什么,优先考虑高龄、失能老年人家庭的改造需求。(二)自愿申请。尊重老年人及其家庭意愿,以自愿申请为前提,不搞硬性摊派。(三)一户一补。以老年人家庭为单位,每户只能申报一次。由区民政局和镇、街道受理、统计和补贴。(四)先改先补。由老年人家庭自主申请并负责改造质量,根据补贴申报先后顺序进行补贴,补贴资金用完为止。补贴范围以《凉州区消费品以旧换新居家适老化改造所用物品和材料指导目录》(附件1)为准,超出指导目录范围的购置费用以及居家适老化改造所需装修费、人工费等不予补贴。在合理的需求范围内购置指导目录内的物品和材料,补贴标准应不高于实际销售价格(剔除所有折扣和优惠后的价格)的30%,每户补贴总金额不超过2万元。自补贴之日起至2025年12月31日结束,对在此期间内购置的物品和材料予以补贴。但因补贴资金支付进度快,提前用完的,则不再补贴。居家适老化改造所用物品和材料购置补贴,共分为申请备案、购改申报、审核拨付三个流程。原则上通过“甘快办”(APP或微信、支付宝小程序)线上申请;对于存在应用智能技术困难且家庭成员无法提供有效帮助的老年人,各镇、街道及村(社区)工作人员,应当提供必要协助。1.申请备案。通过“甘快办”上传《凉州区居家适老化改造所用物品和材料购置需求表》(附件2)、老年人身份证、户口簿、拟改造住房结构图等材料,各镇、街道对是否符合补贴条件及其需求合理性进行审核,3个工作日内出具意见,对需求符合实际的报区民政局,不符合实际的予以驳回;区民政局根据资金实际,2个工作日内出具备案意见。确保补贴资金使用精准、高效。2.购改申报。老年人家庭备案成功后,自主选择销售信誉好、质量有保证、价格可承受的供货商,购置物品和材料,并索要支付凭证及发票,对购置的物品和材料进行拍照(显示时间)。自主选择具备装修、辅助器具适配等相关专业资质和经验的承接方,进行居家适老化改造,并拍摄改造前后的照片(显示时间)。改造完成后申报补贴,通过“甘快办”向镇、街道补充提交购置物品材料的支付凭证和发票、改造时拍摄的照片、申报补贴承诺书(附件3)、申请人确定的银行账户及开户行相关信息。3.审核拨付。各镇、街道收到申请件后,会同村(社区)对老年人家庭信息、发票和支付凭证、适老化改造实际情况等进行现场核查,10个工作日内出具审核意见后报区民政局。区民政局对申请内容进行复核,5个工作日内出具审批意见。对符合补贴条件的,会同财政部门及时将补贴资金拨付至申请人确定的银行账户;对不符合补贴条件或者补贴资金用完的不予拨付,并向申请人说明理由。附件:1.凉州区消费品以旧换新居家适老化改造所用物品和材料指导目录
2.凉州区居家适老化改造所用物品和材料购置需求表
3.申报补贴承诺书
凉州区民政局
2025年4月1日
