2月12日,省民政厅、省财政厅联合印发《甘肃省2026年度消费品以旧换新适老化智能家居补贴实施方案》,正式启动本年度适老化改造专项补贴工作。此次补贴以“智能监测跟进,安全防护前置,健康管理精准,生活辅助便捷”为目标,引导有需求的老年人家庭购置应用智能适老产品,促进养老服务消费升级与科技融合,有效预防和减少居家意外事件,提升老年人生活品质。
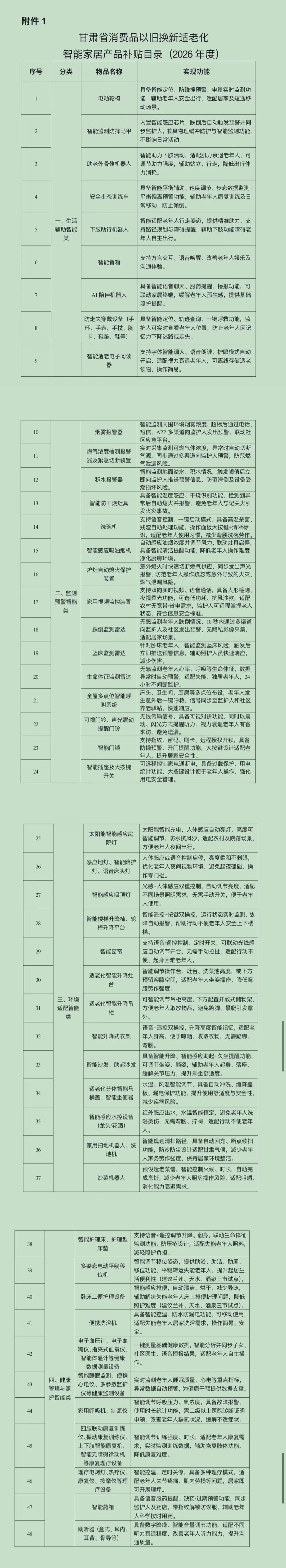
《方案》明确,补贴对象为常住甘肃有居家适老化改造需求的60周岁及以上老年人家庭,不以房屋归属及房屋是否初装为限制性因素。补贴范围以《甘肃省消费品以旧换新适老化智能家居产品补贴目录(2026年度)》为准,主要涵盖生活辅助智能类、监测预警智能类、环境适配智能类及健康管理与照护智能类产品。在合理的需求范围内,购置指导目录内的适老智能家居产品,补贴标准应不高于实际销售价格(剔除所有折扣和优惠后的价格)的30%,每户补贴总金额不超过2万元。超出目录范围的购置费用以及居家适老化改造所需材料费、装修费、人工费等不予补贴。
补贴流程分申请备案、购买申报、审核拨付3个环节。申请人原则上通过“甘快办”(APP或微信、支付宝小程序)线上申请;对于存在应用智能技术困难且家庭成员无法提供有效帮助的老年人,乡镇人民政府(街道办事处)及村(社区)工作人员,应当提供必要协助。老年人家庭可根据实际任选一种方式进行申请。补贴原则坚持需求导向、自愿申请、一户一补、先报先补。
补贴实施期限为自方案印发之日起至2026年12月31日,在此期间购置适老智能家居产品并按规定申报的可享受补贴,补贴资金用完即止。(新甘肃·甘肃日报记者 李永萍)



