当前位置: 首页 > 政策资讯

一图读懂《数据安全法》

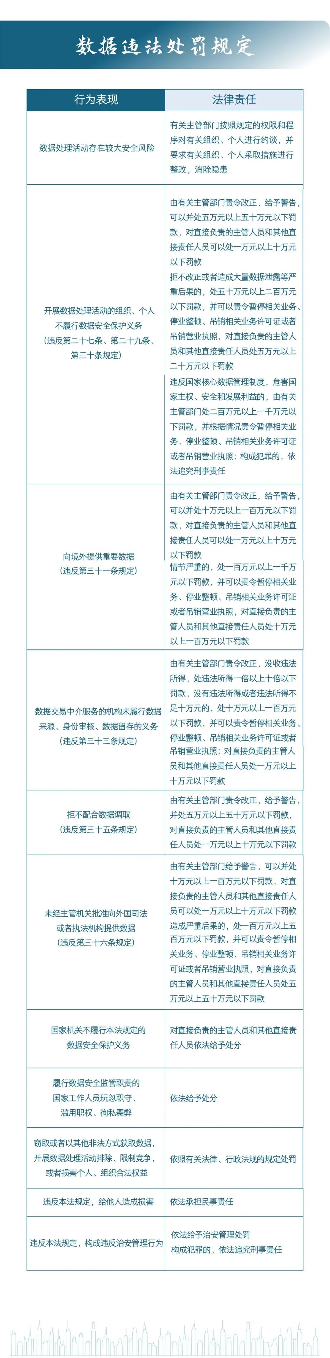
《中华人民共和国数据安全法》经第十三届全国人大常委会第二十九次会议表决通过,于2021年9月1日起正式施行。作为我国关于数据安全的首部法律,实现了维护数据安全有法可依、有章可循。在《数据安全法》施行三周年之际,我们一同回顾主要内容,共同增强数据安全意识,筑牢数据安全堤坝,依法维护国家数据安全。

图片
图片
图片
图片
图片
图片
图片
来源:国家安全部微信公众号


来源:
【打印本页】 【关闭窗口】
扫一扫在手机打开当前页