2024年度庆阳市城乡居民基本医疗保险集中缴费期为2023年9月10日至12月31日,个人缴费标准为380元/人/年。在集中缴费期内完成参保缴费的城乡居民,待遇享受期为2024年1月1日至12月31日。只要参加城乡居民基本医疗保险,就可以享受门诊统筹、门诊“两病”、门诊慢性特殊疾病、谈判药品报销、住院医疗、大病保险、医疗救助等多方面待遇。参加城乡居民基本医疗保险的人员,每人每年度门诊统筹基金支付限额为120元,与“两病”门诊限额互不挤占。

参加我市城乡居民基本医疗保险需采取药物治疗的高血压、糖尿病(简称“两病”)患者可享受“两病”用药专项门诊待遇,每年最高可报销1200元。
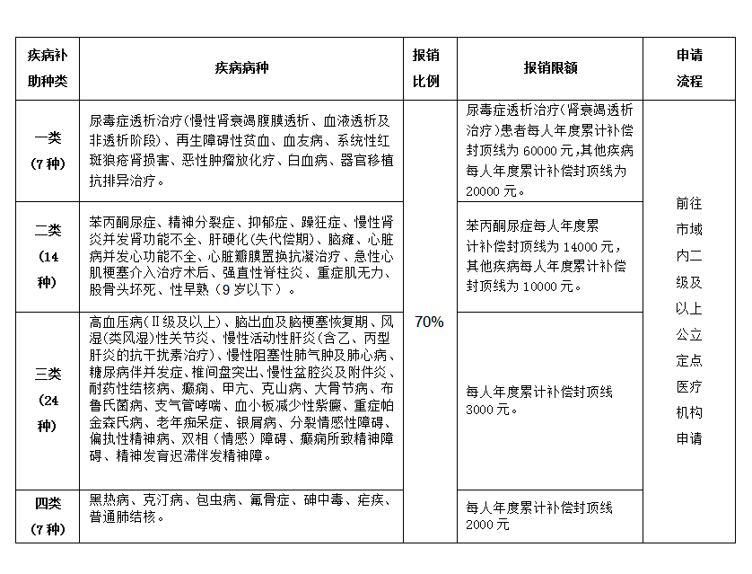
对参加我市城乡居民基本医疗保险的参保人员,实行城乡居民基本医保门诊慢性特殊疾病待遇,病种共分四大类 52种,报销比例为70%。
2022版《药品目录》中协议期内谈判药品363种。具体报销政策如下:
参保年度内,参保人员因病在定点医疗机构住院,扣除起付标准后,发生的符合基本医疗保险支付范围的医疗费用,由统筹基金和个人按比例进行支付。
基本医疗保险支付后个人累计负担超过大病保险起付线以上部分,由城乡居民大病保险给予保障。在同一个结算年度内,大病保险起付线为5000元,大病保险最高支付限额上不封顶。对参加居民医保的特困人员(孤儿)、低保对象、农村返贫致贫人口实施大病保险倾斜保障政策,对其住院及门诊慢性特殊疾病医疗费用按现行基本医保政策报销后,政策范围内个人负担医疗费用大病保险起付线降低50%,分段报销比例提高5个百分点的倾斜支付政策。
医疗救助制度公平覆盖医疗费用负担较重且参加了基本医疗保险的困难职工和城乡居民。我市救助对象含以下7类:
具体报销标准如下:
