


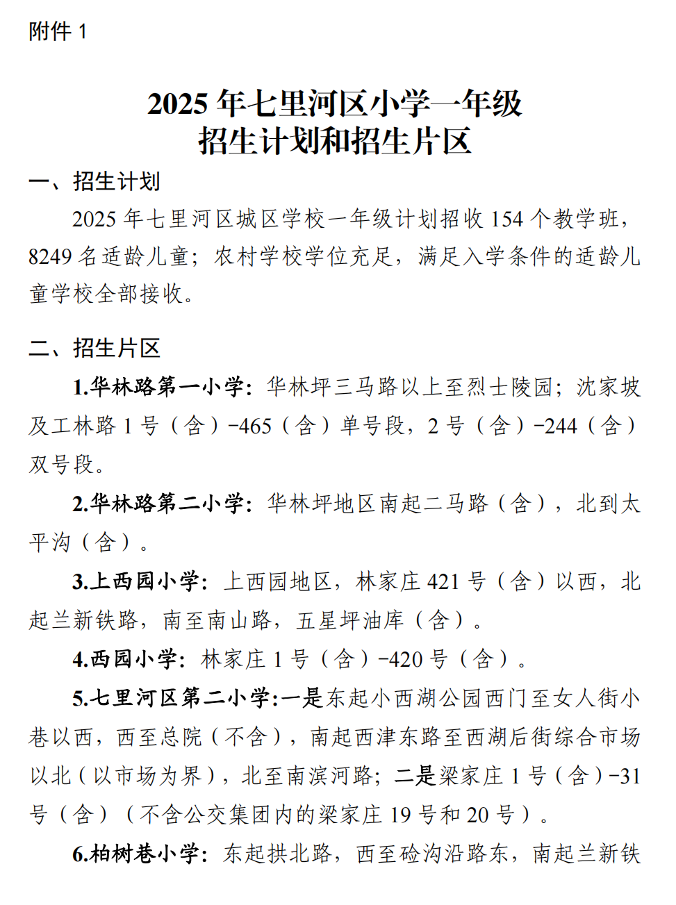
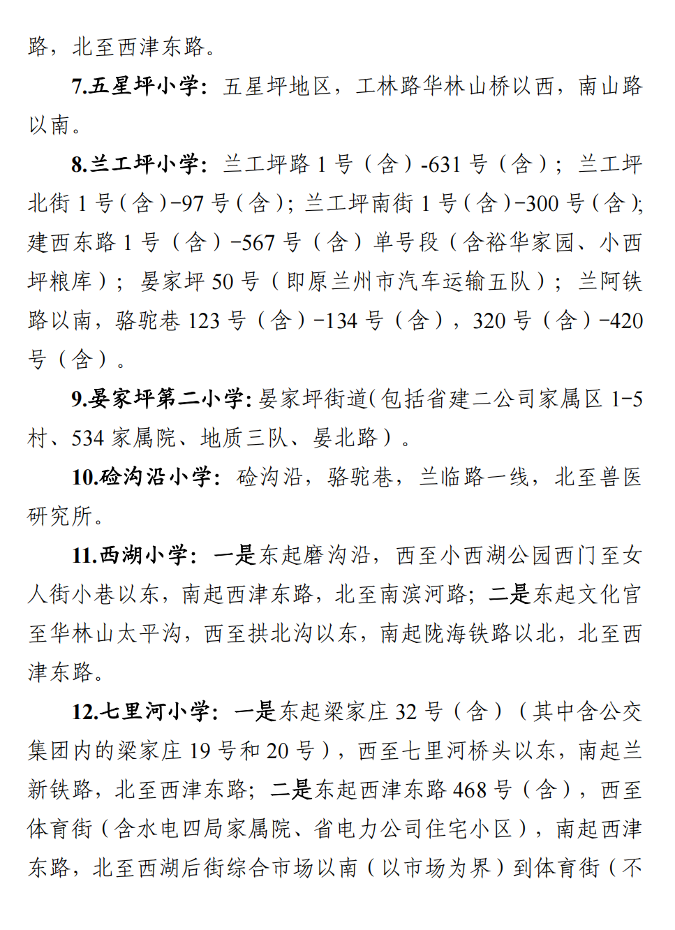
根据教育部办公厅《关于开展义务教育阳光招生专项行动(2025)的通知》、市教育局《兰州市2025年义务教育招生入学工作实施意见》(兰教发〔2025〕33号)和《关于进一步规范全区中小学招生入学工作的通知》(七教发〔2024〕42号)文件精神,结合我区实际,特制定本方案。 一、招生原则 2025年全区义务教育招生入学工作继续坚持属地管理、免试就近、全纳平等、阳光招生、公民同招原则。 二、招生条件 (一)小学阶段 1.招生对象:本区户籍适龄儿童和符合条件的非本区户籍来兰人员随迁子女适龄儿童。 2.入学年龄:凡年满六周岁(2019年8月31日前,含8月31日出生)的适龄儿童。 本区户籍适龄儿童因身体状况需要延缓入学的,其父母或其他法定监护人应当提出申请,报区教育局教育办批准备案。 各学校不得要求适龄儿童开具未入学证明。全面清理取消学前教育经历、预防接种证明、计划生育证明、超过正常入学年龄证明等无谓证明材料。 (二)初中阶段 凡2025届七里河区小学毕业生、在外地就读需回户籍所在地升学的本区户籍小学毕业生、在我区升学符合条件的非本区户籍的来兰人员随迁子女小学毕业生,均可免试升入七里河区的初中学校。 三、招生时间 (一)小学阶段 我区小学招生方案于6月12日向社会公布,招生录取工作于7月17日前完成。 (二)初中阶段 我区初中招生工作严格按照市教育局《兰州市2025年义务教育招生入学工作实施意见》(兰教发〔2025〕33号)文件规定时间组织实施。 四、招生办法 (一)小学阶段 1.合理划定招生片区。2025年我区小学招生继续坚持以单校划片为主要方式,部分生源密集学校实行双片区或多片区的划片方式。根据区域内教育规划布局、历史沿革、学校分布、办学规模、周边生源、交通状况、家庭住址及户籍等因素,按相对就近原则划分各校招生范围并予以公开。对实际就学人数超出学校招生计划的片区适龄儿童,由区教育局招生工作办公室统筹调配入学,确保不新增大班额,确保区域内申请入学的适龄儿童全部入学。 2.落实“教育入学一件事”继续实行网上报名。2025年我区小学一年级招生入学工作全部纳入“甘肃省中小学入学管理系统”进行,家长可登录甘肃政务网或甘快办APP,进入“高效办成一件事”专区、“教育入学一件事”页面报名。本次报名实行公安、住建、教育等部门联动的网络报名审核机制,优化入学流程、精简证明材料,实现报名、材料审核、录取“线上一网通办”。根据需要在学校设置线下办理站点,进行现场政策解答和填报指导,明确入学需要提交的材料内容和具体要求,推进“线下只进一门”要求落实。 3.继续实行排序录取。继续坚持“人房户一致”优先,坚持同一学校片区内一套房产六年只提供一个学位(同一户主符合计划生育政策情况除外)的政策。对片区内适龄儿童按有房有户、有户无房第一类(个人户口)、有房无户、有户无房第二类(公共集体户口)、无户无房等情况,实行排序录取入学。对于人户分离、空挂户及没有被片区学校录取的适龄儿童,由区教育局招生办公室按“相对就近且有学位”的原则,统筹安排到有学位的公办学校入学。 4.确保入学材料真实有效。各学校要规范学生信息采集工作,学生信息采集包括学生基本信息、家庭住址及家长姓名、联系方式等必要信息,严禁采集学生家长职务和收入信息。学生信息采集工作应在招生入学时一次性采集,不得利用各类APP、小程序随意反复采集学生相关信息。 适龄儿童报名时提供的材料应真实有效,对于提供虚假材料,破坏招生秩序,弄虚作假,有失诚信的,一经查实视其情节做出处理:七里河区户籍儿童将不再享有片区学校入学资格,由区教育局招生工作办公室按“相对就近且有学位”原则统筹调配入学;随迁子女将不再享有七里河区学校入学资格。 (二)初中阶段 初中招生继续按照“免试入学、相对就近、对口划拨、兼顾户口”和“大稳定、小调整”的原则,采取对口划拨方式入学。我区初中招生对口划拨方案经市教育局审批,由市、区教育局于5月29日统一向社会公布。对口划拨分配依据为2024年9月30日之前我区上报市教育局备案的小学毕业生信息库。城市四区的小学毕业生不允许跨区流动入学。 (三)高校及事业单位所办学校招生 兰州理工大学附属小学招生工作由七里河区教育局统一管理。在确保兰州理工大学教职工直系子女入学的基础上,小学继续采取划片招生,初中继续采取对口划拨招生。小学招生具体划片方案由七里河区教育局确定,初中招生具体划拨方案由市区联合招办确定。兰州理工大学职工子女入学,应由高校人事部门出具正式函件进行统一认定。小学由招生学校提前进行初审并报区教育局教育办审核备案,初中由招生学校提前进行初审并报市、区联合招办审核备案。 兰州理工大学附属小学招生报名必须在我区的统一招生平台中进行,不得擅自招收片区之外的“联办、共建”等单位职工子女入学,不得无故拒绝片区内符合条件的适龄儿童少年入学。对于不按招生规定、不纳入统一平台所招学生将不予审批学籍。 (四)民办学校招生 按照省教育厅关于民办学校纳入审批地统一管理原则,学府致远学校小学部可通过区教育局统一指定的招生平台和公办学校同步进行网上报名招生。如果学府致远学校(包括中小学部)和凯文中学(初中部)在网上统一报名录取结束后仍未完成招生计划,在秋季开学前可补录有就读意愿的外地回兰学生及外来务工随迁子女学生,但不得录取其他学校已录取的学生。 学府致远学校和凯文中学在核定的招生计划与范围内招生。学校招生简章及公告,须报七里河区教育局备案后方可向社会公布。招生简章内容应包括学校办学情况、招生计划、收费标准、招生形式、办学特色等,宣传内容要实事求是,不得夸大宣传误导学生,严禁以高额物质奖励、虚假宣传、签订协议书等不正当方式招揽生源。 已被民办学校录取的学生,不再参加统一的片内招生和划拨分配。未被民办学校录取的学生由辖区教育行政部门安排到对应片区公办学校入学。若无空余学位,按“相对就近且有学位”的原则统筹安排到其他公办学校入学。已被民办学校录取的学生,不得放弃录取;放弃录取的学生,由区教育局招生办公室统筹安排到其他公办学校入学,且小学学生将不能享受小升初对口划拨政策、初中学生将不能享受优质高中招生名额对口分配政策。 五、特殊群体招生 (一)全力保障来兰人员随迁子女入学。各校要深入推进“两为主、两纳入、以居住证为主要依据”的随迁子女义务教育入学政策,合理确定入学条件,不断完善相关措施,不得随意提高入学门槛,全面清理取消不合规的随迁子女入学证明材料及时限要求,切实保障符合条件的随迁子女能在流入地接受义务教育,做到应入尽入。学校要实行随迁子女与本地户籍学生混合编班、统一管理,保障随迁子女平等接受义务教育。 (二)依法保障残疾儿童少年入学。积极推进融合教育,任何学校不得拒绝接收具有接受普通教育能力的适龄残疾儿童少年随班就读;不能随班就读的残疾儿童少年,由区教育局协调安排开展送教上门服务,严防因残失学辍学。 (三)落实各类优抚对象子女入学政策。对烈士子女、符合条件的现役军人子女、公安英模和因公牺牲伤残警察子女、国家综合性消防救援队伍人员子女、高层次引进人才子女以及其他符合条件的优抚对象,各校要依据相关政策和程序,妥善安排入学。在七里河城区工作生活的农村建档立卡贫困家庭的适龄儿童,可在入学报名招生系统中上传相关证件,经学校认定后入学。 (四)落实义务教育多孩子女“长幼随学”政策。各校招收“长幼随学”适龄儿童时,按照招生顺序进行录取。在学校有学位的前提下,录取同一批次适龄儿童时,可优先录取“长幼随学”适龄儿童,但不得择校。 六、招生日程安排 (一)6月12日,由区委宣传部和区教育局通过报刊、网站、“七里河教育”微信公众号、QQ群和企业微信群等渠道统一向社会公布《2025年七里河区义务教育招生入学工作实施方案》,辖区各小学于6月20日至26日公示《招生简章》。学校《招生简章》要明确招生条件、招生范围、招生时间、招生办法、报名网址以及家长报名时需提供的证件资料等。同时,各校要做好招生的风险评估和预警工作。 (二)7月2日-7月5日,网上报名。 (三)7月6日-7月8日,学校在网上预审信息(学校审核后立即给家长手机发送提示短信)。 (四)7月9日-7月13日,学校现场审核证件(学校审核后立即给家长手机发送提示短信)。 (五)7月14日,学校进行网上录取工作(录取结果学校立即给家长手机发送提示短信)。 (六)7月15日-7月16日,区教育局对辖区内未被学校录取的适龄儿童进行调配。 (七)7月17日,公示新生名单,新生报名注册。 (八)9月30日前各校完成一年级新生学籍的录入和注册工作。 七、网上报名需准备的证件资料 (一)本区户籍的适龄儿童 需提供:本人户口簿和法定监护人在辖区内的房产证(或网签过的购房合同)等基本证明材料。特殊情况的如有户无房还需提供监护人在城市四区无房证明。 (二)本区乡镇特殊情况 因我区农村学校布局调整,居住地小学已整合撤并,家长在七里河城区务工且户籍是本区乡镇整合撤并小学区域内的常住适龄儿童。 需提供:户口簿原件、城区房产证、购房合同或租房合同、区拆迁办签订的拆迁协议或当地学校整合撤并证明(学校整合撤并证明由当地中心校出具)。 (三)优抚政策照顾对象 烈士子女、符合条件的现役军人子女、公安英模和因公牺牲伤残警察子女、国家综合性消防救援队伍人员子女、高层次引进人才子女以及其他符合条件的优抚对象。 需提供:市双拥办或市教育局照顾政策文件和相关证件。 (四)外来务工随迁子女适龄儿童 需提供:原籍本人户口簿原件、现住地监护人居住证(《甘肃省暂住登记凭证》等无效)、房产证或租房合同。居住证办理截止时间:2025年6月30日(含)之前。 八、招生顺序 学校按以下顺序排序录取入学: (一)有房有户的适龄儿童(A类); (二)有户无房第一类(个人户口)的适龄儿童(B类); (三)有房无户的适龄儿童(C类); (四)有户无房第二类(公共集体户口)的适龄儿童(D类); (五)无户无房的适龄儿童(E类)。 各校报名人数未超过学校招生计划的,则全额录取;报名人数超过学校招生计划的,学校按照以上顺序,依据学校招生计划录满为止。未被录取的各类适龄儿童,学校要依据政策向家长和学生做好解释工作,并且由区教育局招生工作办公室按“相对就近且有学位”的原则调配入学。对不服从调配的适龄儿童,区教育局招生工作办公室不再进行二次调配,对不按学校报名要求报到的学生,视为自愿放弃在七里河区公办学校入学资格。 九、录取流程 (一)本区户籍、照顾政策适龄儿童报名录取流程 七里河区户籍适龄儿童采用“网上入学申请、现场审核、自主录取”+“调配入学”的办法。 1.网上入学申请:监护人登录甘肃政务网或甘快办APP,进入“高效办成一件事”专区、“教育入学一件事”页面报名,(网址详见学校《招生简章》),录入个人信息,选择片区学校(只选一所学校)。 2.现场审核:监护人根据入学报名招生系统通知,持证明材料到片区学校进行资料审核、类别认定,政策性保障入学资格认定。学校依据落户时间和购房时间,对各类别适龄儿童进行排序。 3.招生入学:学校按招生顺序依次对户籍是七里河区的片区内适龄儿童进行录取。如果报名人数超过招生计划,无法将某一类适龄儿童全部录取,则按落户时间和购房时间顺序,依次录取。超计划及优抚政策照顾对象、集体户、公共户、挂靠户、空挂户等“房户不一致”的适龄儿童,不符合六年一个学位政策和因故放弃报民办学校入学的适龄儿童,将由区教育局招生工作办公室在全区范围内,按“相对就近且有学位”的原则调配入学。 4.注册报名:适龄儿童家长根据入学报名招生系统通知或短信提示到学校报名注册。 (二)外来务工随迁子女适龄儿童报名录取流程 外来务工随迁子女适龄儿童采用“网上入学申请、现场审核、自主录取”+“调配入学”的办法。 1.网上入学申请:监护人登录甘肃政务网或甘快办APP,进入“高效办成一件事”专区、“教育入学一件事”页面报名(网址详见学校《招生简章》),录入个人信息,选择与居住证地址对应的片区学校(只选一所学校)。 2.现场审核:监护人根据入学报名招生系统通知,持相关证明材料到片区学校进行现场资料审核和类别认定,学校依据购房时间和居住证签发时间,对报名适龄儿童进行排序。 3.招生入学:学校对符合条件的适龄儿童按顺序依次录取。 未被学校录取的适龄儿童由区教育局招生工作办公室根据全区学位空额情况,按“相对就近且有学位”的原则调配入学。 4.注册报名:适龄儿童家长根据入学报名招生系统通知或短信提示到学校报名注册。 十、工作要求 (一)规范招生行为 各学校要严格执行教育部关于中小学招生入学“十项严禁”纪律要求,严格落实兰州市教育局《关于进一步规范全市中小学招生入学工作的通知》要求,严禁以“国际部”“国际课程班”“境外班”等名义招生,严禁以“校园开放日”等名义进行违规招生宣传或考察学生、家长,严禁学校私自与家长、学生签订的录取协议。集团化办学学校以及高校附属义务教育学校要严格遵循属地义务教育学校招生政策。 (二)严格均衡编班 各校要加强班额管理,严格坚守班额政策底线要求,坚决防止产生新的大班额,对超出核定招生计划的学校将予以严查。要严格落实均衡编班规定,均衡配置校内教育教学资源,确保各班级生源结构均衡、师资配备均衡、办学条件均衡。不得以任何名义组织新生摸底考试,不得以任何名义分设重点班、实验班。 (三)加强学籍管理 严禁违规跨区域、跨片区招收择校生。招生结束后,学校不得擅自招收已被其他学校录取的学生。严格执行“凡小学阶段择校入学的学生小升初不得享受对口划拨”和“凡初中阶段择校入学的学生中考不得享受优质高中对口分配名额”的政策。严格实行“一人一籍,籍随人走”要求,坚决制止任何学校空挂学籍或违规接收借读生,不得为未经教育行政部门批准录取的学生或未实际到校报到、就读的学生申报学籍。 (四)强化控辍保学 各学校要严格落实控辍保学制度和机制,建立失学、辍学适龄儿童工作台帐,持续常态化开展控辍保学工作,依法依规认真排查并严肃查处社会培训机构等以“国学班”“读经班”“私塾”等形式替代义务教育的非法行为。父母或者其他法定监护人无正当理由未送适龄儿童少年入学接受义务教育或造成辍学,由属地教育行政部门会同乡镇人民政府、街道办事处等依法追究监护人法律责任。各学校要积极接收持有延缓入学申请批复的超龄儿童。 (五)规范收费行为 根据国家有关政策,对城乡义务教育学生免除学杂费、免费提供教科书,对家庭经济困难寄宿生补助生活费。民办学校要严格执行在发改部门备案的收费标准,不得擅自设立收费项目、扩大收费范围、提高收费标准,严禁跨学期收费。任何学校不得借招生之机,以任何名目收取政策规定项目和标准以外的任何费用。 (六)坚持阳光招生 各校要科学设计招生工作流程,建立完善信息公开制度、来信来访接待制度、社会监督制度和责任追究制度,畅通举报和申诉受理渠道,招生政策、招生范围、招生计划、招生程序、招生结果、咨询渠道等要向社会全面公开,坚决整治“暗箱操作”“掐尖招生”等现象,加强全程监督监管,确保招生公平公正。义务教育招生工作涉及广大人民群众切身利益,各校要高度重视,切实提高政治站位,强化义务教育主体责任,严格依法履职,统筹规划教育资源,保障所有适龄儿童少年接受义务教育。纪检监察部门将全程参与和监督各项招生工作,对违反政策规定的行为及时予以纠正,对违法违规违纪的单位或个人严肃处理,对违规招生行为严肃追责。 各学校要加强政策宣传,通过多种渠道公开招生信息,解读政策热点,宣传优质均衡发展成果,引导家长形成合理就学预期。 附件: 1.2025年七里河区小学一年级招生计划和招生片区 2.2025年七里河区小学一年级招生时间流程图 3.2025年七里河区小学一年级招生各校咨询电话一览表 4.2025年七里河区小学一年级招生网址 七里河区教育局 2025年6月12日














