)

网上报名具体操作流程
(电脑端、手机端)
一、电脑端登陆

一
登录

用户点击进入甘肃政务服务网:https://zwfw.gansu.gov.cn ,如下图所示,打开页面后,网上报名具体操作流程首先点击注册/登录;

1.用户注册/登录
※注:用户需使用监护人的身份信息进行注册。
①用户如果之前注册了账号,可以直接输入用户名和密码后点击进行登录;
②之前没有账号的话,需点击“用户注册”进行注册,点击用户注册后,进入新用户注册页面:输入用户账号、姓名等必填项信息后,点击“注册”即可成功注册账号。
申报人在政务服务网绑定的手机号错误,修改流程:个人修改手机号可以在手机应用商店下载甘快办app,点击支付宝/微信登录,登录上去之后,点击我的,有个xxx上午好/下午好这样的界面,点进去有修改手机号修改成现在所用的手机号。
二
进入办理页面

注册成功后登录进入首页,
*方式一——点击高效办成一件事,如下图所示:


进入后下拉页面至“高效办成一件事”主题列表中选择个人“一件事”,点击“教育入学”——点击“立即办理”(参考下图)。

*方式二——进入页面后下拉页面至“个人生命周期”,点击“上学”中的“教育入学一件事”

三
办理流程

1.选择区域
如下图所示,选择市县区域(甘肃省-兰州市-永登县),选择完成后点击“确认”;

2.智能引导
如下图所示,选择需要办理的入学学段(单选), 选择“小学入学”,点击完成后选择学生类别(单选),有“本县区户籍学生通道”和“非本县区户籍学生通道”,根据户籍实际选择完成后点击“下一步”;

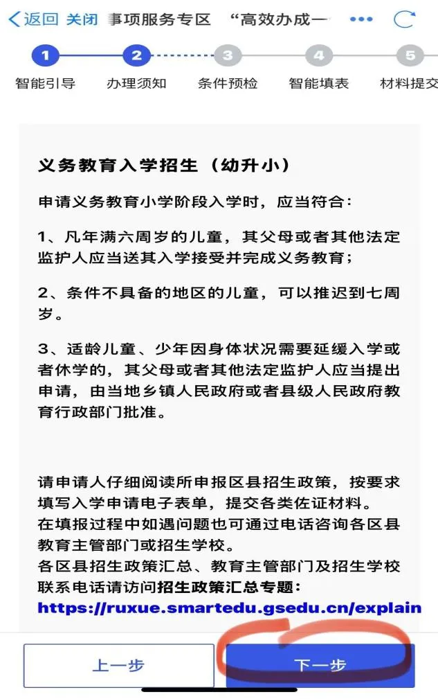
3.填报须知
如下图所示,请仔细阅读填报须知:
a.点击第一个链接(幼升小)可以查看各区县招生政策汇总、教育主管部门及招生学校联系电话;
b.阅读后进行勾选确认;
点击“下一步”;

4.条件预检
如下图所示,进入页面后显示“当前办理区县已开始报名”,点击“下一步”

5.智能填表
如下图所示,进入页面后填写相关信息,部分信息系统自动同步,无需填写;若家长选择手动填写,则需要在每项模块中右下角的“不使用并手动填写”即可。


所有信息填写完成后点击“下一步”,提交相关材料,即可完成办理,等待信息(录取结果会以发送短信的方式通知,请关注收到短信即可)。

二、手机端操作

下载“甘快办”APP并登录,在首页找到“高效办成一件事”板块,后续流程与电脑端一致,实现“掌上随时办”。参考流程如下:
第一步

第二步

第三步

第四步

第五步

第六步

第七步

第八步

第九步

第十步

第十一步

所有信息填写完毕后点击下一步提交相关材料,即可完成办理,等待信息(录取结果会以发送短信的方式通知,请关注收到短信即可)。
三、温馨提示

建议家长使用Windows系统电脑进行报名操作,家长在线报名完成后,可关注“智教甘肃”微信公众号,点击底部菜单栏“智管”栏目“入学一件事”,进入报名信息查询功能,及时查看报名情况。若查询不到报名信息,请立即向教育部门反馈,并重新提交报名。




