为认真落实省民政厅、省财政厅《关于印发甘肃省2025年度消费品以旧换新居家适老化改造补贴实施方案》的通知(甘民发〔2025〕22号)要求,促进养老服务消费升级,提升老年人生活自理能力和居家生活品质,根据省、州决策部署,结合我县实际,制定本方案。
一、目标任务
以“室内行走便利,如厕洗澡安全,居家环境改善,智能监测跟进,辅助器具适配”为主要目标,引导有需求的老年人家庭进行居家适老化改造,对其购置所用物品和材料进行补贴,改善老年人的居家生活环境,增强老年人的幸福感、获得感和安全感。
二、补贴对象
常住永靖县有居家适老化改造需求的60周岁及以上老年人家庭。不以房屋归属及房屋是否初装为限制性因素。
三、补贴原则
(一)需求导向。坚持老年人居家适老化需要什么、改造什么,优先考虑高龄、失能老年人家庭的改造需求。
(二)自愿申请。尊重老年人及其家庭意愿,以自愿申请为前提,不搞硬性摊派。
(三)一户一补。以老年人家庭为单位,每户只能申报一次。由适老化改造房屋所在地县级民政部门受理、统计和补贴。
(四)先改先补。由老年人家庭自主申请并负责改造质量,根据补贴申报先后顺序进行补贴,补贴资金用完为止。
四、补贴范围
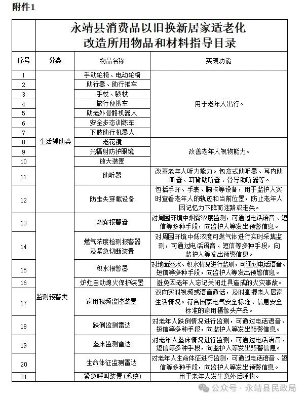
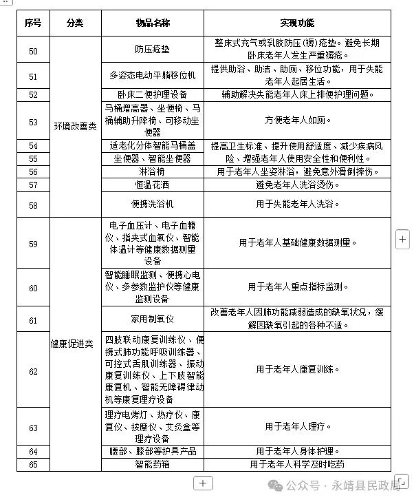
补贴范围以《永靖县消费品以旧换新居家适老化改造所用物品和材料指导目录》(附件1)为准,各相关部门及各乡镇做好宣传引导、备案核拨、信息公开等相关工作,不得随意扩大或缩减补贴范围。鼓励有条件的地方在确保风险可控前提下,可以以装修合同为依据实施补贴。
超出指导目录范围的购置费用以及居家适老化改造所需装修费、人工费等不予补贴。
五、补贴标准
在合理的需求范围内购置指导目录内的物品和材料,补贴标准应不高于实际销售价格(剔除所有折扣和优惠后的价格)的30%,每户补贴总金额不超过2万元。
六、补贴时限
自本实施方案印发之日起至2025年12月31日结束,对在此期间内购置的物品和材料予以补贴。但因补贴资金支付进度快,提前用完的,则不再补贴。
七、补贴流程
居家适老化改造所用物品和材料购置补贴,共分为申请备案、购改申报、审核拨付三个流程。原则上通过“甘快办”(APP或微信、支付宝小程序)线上申请;对于存在应用智能技术困难且家庭成员无法提供有效帮助的老年人,乡镇人民政府及村(社区)工作人员,应当提供必要协助。
1.申请备案。通过“甘快办”上传《永靖县居家适老化改造所用物品和材料购置需求表》(附件2)、老年人身份证、户口簿、拟改造住房结构图等材料,乡镇人民政府对是否符合补贴条件及其需求合理性进行审核,3个工作日内出具意见,对需求符合实际的报县级民政部门,不符合实际的予以驳回;县级民政部门根据资金实际,2个工作日内出具备案意见。确保补贴资金使用精准、高效。
2.购改申报。老年人家庭备案成功后,自主选择销售信誉好、质量有保证、价格可承受的供货商,购置物品和材料,并索要支付凭证及发票,对购置的物品和材料进行拍照(显示时间)。自主选择具备装修、辅助器具适配等相关专业资质和经验的承接方,进行居家适老化改造,并拍摄改造前后的照片(显示时间)。改造完成后申报补贴,通过“甘快办”向乡镇人民政府补充提交购置物品材料的支付凭证和发票、改造时拍摄的照片、申报补贴承诺书(附件3)、申请人确定的银行账户及开户行相关信息。
3.审核拨付。乡镇人民政府收到申请件后,会同村(社区)对老年人家庭信息、发票和支付凭证、适老化改造实际情况等进行现场核查,10个工作日内出具审核意见后报县级民政部门。县级民政部门对申请内容进行复核,5个工作日内出具审批意见。对符合补贴条件的,会同财政部门及时将补贴资金拨付至申请人确定的银行账户;对不符合补贴条件或者补贴资金用完的不予拨付,并向申请人说明理由。
4.资金监管。各乡镇要加强对适老化改造所用物品和材料购置工作的全流程监管,认真审核补贴资金申请材料,并负责对补贴资金拨付情况进行监管,确保资金安全、足额、及时发放。各乡镇要一视同仁支持线上、线下经营主体,以及不同所有制、不同注册地、不同规模经营主体参与;不得指定或变相指定供货商,对于借机哄抬物价、以次充好的供货商,要及时反馈当地市场监管部门进行调查处理。发现挤占、挪用、侵占补贴资金等违法违纪行为的,按规定严肃处理,涉嫌犯罪的移送司法机关依法严厉查处。对发现利用不正当手段伪造、编造相关材料虚假交易、串通他人骗取补贴资金、售卖假冒伪劣产品等违法行为的企业和个人,及时移交当地有关部门依法依规查处。
本实施方案自印发之日起施行,有效期截至2025年12月31日。
八、咨询电话
永靖县民政局 0930-8832286
陈井镇人民政府 0930-8874301
川城镇人民政府 0930-8661017
关山乡人民政府 0930-8766378
红泉镇人民政府 0930-8877302
刘家峡镇人民政府 0930-8832321
坪沟乡人民政府 0930-8667116
三条岘乡人民政府 0930-8832048
三塬镇人民政府 0930-8871017
太极镇人民政府 0930-8857166
王台镇人民政府 0930-8877328
西河镇人民政府 0930-8891001
岘塬镇人民政府 0930-8761049
小岭乡人民政府 0930-8877303
新寺乡人民政府 0930-8889301
徐顶乡人民政府 0930-8766188
盐锅峡镇人民政府 0930-8867069
杨塔乡人民政府 0930-8667558
电话咨询时间:法定工作日上午8:30—11:30,下午2:30—5:00。
附件:
1.永靖县消费品以旧换新居家适老化改造所用物品和材料指导目录
2.居家适老化改造所用物品和材料购置补贴申请表
3.申报补贴承诺书




附件3
申请补贴承诺书
本人 (身份证号: )承诺,本次申请居家适老化改造所用物品和材料购置补贴所提交材料和信息真实有效,无任何伪造、涂改、弄虚作假等情况;购置物品和材料,全部用于本人居家适老化改造,无任何虚购、转卖等套取资金的情况。同意接受电话回访或实地核查。若违反本承诺,愿意取消补贴资格并承担相应法律责任。
承诺人:
日 期:
来源:永靖县民政局


