张政办发〔2025〕19号
张掖市人民政府办公室关于印发落实2025年
省委省政府为民实事实施方案的通知
各县区人民政府,市政府有关部门,市直及省属驻张有关单位:
为深入贯彻落实党的二十大和二十届二中、三中全会精神及习近平总书记“以人民为中心”的发展思想,今年,省委、省政府继续办好10件为民实事。为确保各项任务全面落实,根据省政府办公厅《关于印发2025年10件为民实事实施方案的通知》(甘政办发〔2025〕13号)要求,市直相关部门单位结合我市实际,分别制定了中小学“强县中增学位”工程、支持未就业普通高校毕业生到基层就业及城镇新增就业、改造建设乡镇综合养老服务中心和村级互助幸福院、资助困难家庭子女普通高校入学、困难家庭老年人白内障复明工程、困难重度残疾人家庭无障碍改造和残疾人日间照料服务省级示范中心建设、乡村全民健身提升工程、千名新就业形态劳动者关心关爱行动、适龄女童HPV疫苗接种、农村水利惠民工程等10件为民实事实施方案,已经市政府同意,现印发你们,请认真组织实施。
各县区、各牵头单位和配合单位要按照《实施方案》,加强组织领导,靠实工作责任,细化推进措施,强化协调配合,及时协调解决为民实事实施过程中的困难和问题,确保实事任务按期推进、保质保量完成,真正把民生实事办成人民满意的“民心工程”,让人民群众获得感更加充实、幸福感更可持续、安全感更有保障。
市政府办公室将加大督查督办力度,定期通报为民实事项目进展情况,对工作推进有力、成效明显的进行通报表扬,对工作进展缓慢、落实不力的,采取电话提醒、发送工作督办函、现场督查督办等方式督促整改。各牵头单位于每月28日前将当月实事进展情况报送市政府办公室,报送内容要涵盖实事项目实施进度、资金筹措到位情况、存在问题及后续工作打算等,市政府办公室汇总梳理后,专题向市政府和省政府督查室报告。
张掖市人民政府办公室
2025年3月10日
中小学“强县中增学位”工程实施方案
一、目标任务
(一)在临泽县、肃南县实施“强县中”工程。
(二)在甘州区劳动街小学增加学位300个。
二、资金安排
省级统筹2025年改善普通高中学校办学条件补助资金,支持临泽一中、肃南一中2所普通高中提升办学水平和能力;统筹2025年义务教育薄弱环节改善与能力提升省级补助资金,用于增补甘州区劳动街小学学位。相关县区要加大资金统筹力度,建立健全为民实事项目经费投入保障机制。
三、实施步骤
(一)准备阶段(2月)。县区教育部门制定工作方案,经县区政府同意后,报市教育局转报省教育厅备案。“强县中”项目学校要对照县中振兴工作方案,结合实际制定人才引进、校长教师培训、提高办学品质、开展教研活动、加强智慧校园建设、提升数字化水平的计划或方案,明确年度任务,细化工作措施,不断提升县中整体发展能力。
(二)审批阶段(3-4月)。县区成立工作专班,市教育、发展改革、财政、自然资源、住建等部门开辟绿色通道,落实优惠政策,先期启动征地、立项审批、招投标等前期准备工作,对土地、规划、施工许可等环节实施并联审批,4月底前确保完成项目设计、审批和招投标等工作。
(三)实施阶段(5-11月)。县区政府指导项目实施单位健全工作机制,市教育局加强督导检查,及时帮助解决项目推进中的困难问题。“增学位”项目8月底前将学位增补到位;“强县中”项目10月底前完成年度目标任务,确保新入职教师中有20%以上的公费师范毕业生,学生必做实验和教师演示实验开出率达到100%,学业水平考试各科平均合格率达到90%以上,校长和骨干教师培训全覆盖,每校至少建成1间智慧教室,国家和省级智慧教育平台应用实现全覆盖。
(四)验收阶段(12月)。12月10日前,市、县区政府组织力量对2025年中小学“强县中增学位”工程验收并形成报告,由市教育局转报省教育厅备案。省教育厅依据《甘肃省县域普通高中振兴工程评价指标》对项目进行综合评估验收。
四、责任主体
市级责任领导:娄金华 市政府副市长
部门责任领导:杨 城 市教育局局长
牵头单位:市教育局
配合单位:市财政局、市发展改革委、市自然资源局、市住建局
实施主体:甘州区政府、临泽县政府、肃南县政府
五、保障措施
(一)明确职责分工。市教育局、市财政局要积极与省教育厅、省财政厅汇报衔接,提前下达项目建设资金。项目所在县区政府全面负责项目建设工作,全力加快项目建设进度,确保按期完成各项任务。
(二)严格资金监管。加强专项资金管理,不得截留、挤占和挪用,确保专款专用。鼓励项目所在县区加大资金统筹力度,在全力推进项目建设的同时,落实人才引进、师资培训、组织教研、数字化建设等经费保障。
(三)完善工作机制。认真落实项目审批“网报制”、县区责任“包抓制”、项目开工“台账制”、项目推进“通报制”、项目竣工“销号制”等机制,做到责任到人、进度管控。
(四)强化督促检查。严把项目申报审批、资金使用、工程质量等关口,严防基建、物资采购等领域发生腐败问题。项目单位要主动向社会公示,设立监督举报电话和举报信箱,自觉接受社会监督。
支持未就业普通高校毕业生到基层就业
及城镇新增就业1.9万人实施方案
一、支持未就业普通高校毕业生到基层就业
(一)目标任务
2025年,采取省财政适当补贴、毕业生与用人单位双向选择的方式,支持未就业普通高校毕业生到我市基层单位就业,项目实施期限3年。
(二)实施范围
人员范围:未就业的甘肃生源普通高校毕业生、省内技师学院预备技师班和高级工班毕业生;根据有关政策规定,愿意在张掖就业的省内院校新疆、西藏籍少数民族毕业生。省内涉藏地区毕业生可放宽至普通中专学历。本方案中“未就业”以未参加过职工基本养老保险为判断标准。
单位范围:我市县级及以下教育、卫生机构,街道社区、基层站所等,专精特新中小企业,与战略性新兴产业和十大生态产业相关的国有企业,供销合作社系统社有企业,民营企业,民办非企业单位。上述属事业单位性质的,参加项目人员不占事业编制,按临聘人员管理,签订劳动合同。
(三)资金安排
省级财政按照每人每月1500元的标准,给予项目人员生活补贴,补贴期限3年。
(四)实施步骤
1.确定目标任务(3-4月)。发布项目公告,向县区分解下达目标任务。
2.开展供需对接(5-8月)。宣传解读项目政策,接受用人单位和高校毕业生报名,审核、发布岗位信息。8月底前,组织符合条件的用人单位和高校毕业生进行双向对接、自由选择,签订劳动合同。
3.组织人员上岗(9月)。用人单位组织项目招聘人员上岗,建立管理台账。省财政厅下拨的省级财政补助经费,由市、县区财政部门根据同级人社部门审核通过的招聘人员名单,将生活补贴按月发放至毕业生个人银行账户。
4.总结评估(12月)。11月底前完成目标任务。县区政府指导人社部门在12月底前对完成情况进行自查并接受检查验收。
(五)责任主体
市级责任领导:娄金华 市政府副市长
部门责任领导:牛益民 市人社局局长
牵头单位:市人社局
配合单位:市财政局
实施主体:各县区政府
(六)保障措施
1.靠实工作责任。市人社局、市财政局加强对项目实施的统筹协调,加大工作指导力度。县区政府落实主体责任,全面推进项目实施。
2.严格执行政策。参与项目的用人单位必须与毕业生依法签订劳动合同、缴纳社会保险、按时发放工资报酬;项目补贴期间,允许项目人员参加各类政策性岗位、脱产研究生等招录(聘)考试。对招聘人员离岗出现指标空缺的,市、县区结合剩余补贴资金情况进行递补,递补人员同样享受3年补贴政策。
招聘的毕业生可享受用人单位所在市、县区公共就业人才服务机构免费提供的人事档案管理服务,并在办理户籍手续、职称评定等方面,享受与国有企事业单位同类人员同等待遇;工作经历视为基层工作经验;项目期满,与用人单位协商是否留用,未留用的毕业生自主择业或创业,项目期不再延长;因用人单位原因提前解除劳动合同的,可由符合条件的新用人单位再次招聘进入,继续享受应享未享月数补贴政策。
3.强化督促检查。市人社局、市财政局加强项目实施情况的跟踪调度、规范指导和资金监管等工作,督促做好政策执行、补贴发放、任务落实。人社部门督促用人单位做好聘用人员管理,严把用人单位资格关、聘用人员条件关、补贴发放审核关,保障各项政策待遇全面落实。
二、城镇新增就业1.9万人
(一)目标任务
2025年,全市实现城镇新增就业1.9万人,其中:甘州区7800人,临泽县2300人,高台县2400人,山丹县2700人,民乐县3400人,肃南县400人。
年满16周岁(含)至依法享受基本养老保险待遇的劳动者,通过各类单位招聘录用、从事个体工商户、公益性岗位安置以及灵活就业等渠道,在全省城镇区域内初次就业和失业后实现再就业。
(二)资金安排
通过2025年中央、省级财政下达和市、县区财政预算安排等途径筹集就业补助资金,主要用于职业技能培训补贴、职业技能评价补贴、就业见习补贴、困难学生一次性求职补贴、一次性创业补贴、社会保险补贴、公益性岗位补贴、就业创业服务补助和高技能人才培养补助等支出,支持和促进劳动者在城镇实现就业。资金使用范围和标准按照《就业补助资金管理办法》等规定执行。
(三)实施步骤
1.工作调度。2月开始,市人社局按月对各县区工作进展进行调度督促,强化数据质量管控,确保目标任务有序推进。
2.检查验收。12月中下旬完成目标任务,县区政府指导人社部门对目标任务完成情况进行自查并接受检查验收。
(四)责任主体
市级责任领导:娄金华 市政府副市长
部门责任领导:牛益民 市人社局局长
牵头单位:市人社局
配合单位:市财政局、市发展改革委、市教育局、市退役军人局、市科技局、市工信局、市公安局、市民政局、市住建局、市农业农村局、市商务局、市市场监管局、市统计局、市政府国资委、市税务局、市总工会、团市委、市妇联、市残联、市工商联
实施主体:各县区政府
(五)保障措施
1.明确职责分工。各县区政府要切实履行主体责任,加强组织领导,统筹推进各项工作。人社部门要强化业务培训指导,按月调度核查,及时审核汇总数据。财政部门要加大资金投入力度,优化支出结构,规范管理使用,确保资金运行安全高效。
2.促进扩容提质。加大市场主体稳岗扩岗力度,突出做好高校毕业生就业工作,扎实推进农村劳动力转移就业,着力提升劳动者就业技能,持续推进创新创业带动就业,优化就业公共服务供给。
3.突出重点群体。持续拓宽高校毕业生等青年市场化就业渠道,通过基层就业项目、政策性岗位、鼓励创业等多种方式帮助实现就业。加强省外、省内劳务协作,促进农民工特别是脱贫劳动力转移就业,做好根治欠薪工作,切实保障农民工合法权益。加大退役军人就业创业支持力度,加强适应性培训和就业技能培训,持续开展退役军人专场招聘活动。健全残疾人就业援助体系,积极拓宽残疾人就业渠道,兜牢残疾人就业底线。精准做好就业困难群体援助工作,落实好“一人一档一策”帮扶举措,对通过市场化渠道难以实现就业的,运用公益性岗位托底安置,确保零就业家庭动态清零。
4.规范就业统计。常态化开展统计人员业务培训,严格执行统计方法,统一统计口径,提高工作人员业务能力,把好数据录入质量关。严格落实就业统计制度规定,依托“大就业”信息系统加强数据比对核查,确保城镇新增就业人员数据真实准确。
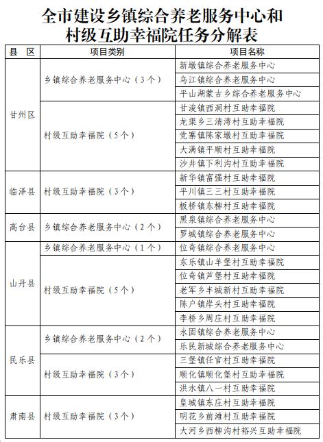
改造建设乡镇综合养老服务中心和村级互助幸福院实施方案
一、目标任务
通过提升改造方式,在全市建设8个乡镇综合养老服务中心和19个村级互助幸福院。
二、功能标准
(一)乡镇综合养老服务中心
1.面积要求:结合老年人服务需求,使用面积原则上不低于500平方米。
2.基本功能:(1)有供餐助餐设施。配建和服务对象相匹配的厨房、餐厅,为周边老年人提供就餐服务,为有需求的居家老年人提供送餐服务。(2)有休闲活动场所。配建日常活动设施,为老年人提供休闲活动、文体娱乐服务。(3)有日托、全托床位。结合实际设置护理型床位,为有短期入住需求的老年人提供日托、全托等照料护理服务。(4)有医疗康复区域。与辖区内医疗机构签订医疗服务协议,为老年人提供健康管理、能力评估、康复理疗、慢病诊疗、术后康复护理等服务。(5)有上门服务能力。积极开展居家养老上门服务,为有需求的居家老年人提供助餐、助医、助洁等服务。(6)有资源衔接。及时收集老年人服务需求,发挥服务转介、资源链接作用,促进上下联动,推动供需衔接。
(二)村级互助幸福院
1.面积要求:坚持因地制宜、实事求是原则,由乡镇、村两级根据实际情况确定,对使用面积不做硬性规定。
2.基本功能:(1)有供餐助餐设施。村级互助幸福院应突出助餐服务功能,配建和服务对象相匹配的厨房、餐厅,为在互助幸福院活动的老年人提供就餐服务,为周边有需求的居家老年人提供送餐服务。(2)有休闲活动场所。配建日常活动设施,为老年人提供休闲活动、文体娱乐服务。(3)有条件的村可配建洗衣间、洗浴房、理发室、休息室等,拓展其他服务。
三、运营管理
(一)乡镇综合养老服务中心
1.运营主体。鼓励支持采取公办公营、公建民营、公办民助、委托运营等方式,招标或委托专业化养老服务企业、社会服务机构、养老机构、医疗机构等第三方运营管理。
2.监管责任。监管主体为县区民政部门和乡镇政府,重点对内部管理、安全生产、作用发挥、资产运转等情况进行定期检查。要建立综合养老服务中心资产台账,明确产权归属,加强委托运营合同执行情况监管。运营方定期向县区民政部门报告运营服务以及消防、食品、设备等安全管理情况。
3.成本管理。乡镇综合养老服务中心在满足老年人服务需求的基础上,可通过提供社会化服务,提升造血能力,推动可持续运营。
4.服务收费。乡镇综合养老服务中心提供微利服务,供餐、送餐、上门服务等服务项目确定合理收费标准,并在醒目位置公示,接受社会监督。
(二)村级互助幸福院
1.运营主体。原则上由村委会负责运营,有条件的村可委托第三方运营。村“两委”要掌握辖区内老年人基本情况和服务需求,有针对性开展养老服务。
2.监管责任。监管主体为县区民政部门和乡镇政府。
3.成本管理。有条件的村通过政府补一点、村集体筹一点、社会力量捐一点以及设置公益性岗位、志愿服务、村民互助、提供社会化服务等措施,降低运营成本,推动可持续运营。
4.互帮互助。积极倡导互助养老,鼓励老年人继续发光发热,引导身体健康的低龄老年人发挥自身作用,实现老人之间互帮互助、互相服务。同时,推动邻里互助、志愿者发挥养老服务作用。
四、资金安排
(一)乡镇综合养老服务中心。省、市、县三级对乡镇综合养老服务中心每个补助230万元,按照5:3:2的比例进行分担,省级财政每个补助115万元,市级财政每个补助69万元,县区财政每个补助46万元。省、市财政补助资金按标准一次性下达到项目所在县区,与县区财政配套资金落实后,统筹使用。资金主要用于综合养老服务中心基础设施建设和服务设施配套,不足部分由县区财政解决。
(二)村级互助幸福院。省、市、县三级对村级互助幸福院每个补助20万元,按照5:3:2的比例进行分担,省级财政每个补助10万元,市级财政每个补助6万元,县区财政每个补助4万元。省、市财政补助资金按标准一次性下达到项目所在县区,与县区财政配套资金落实后,统筹使用。资金主要用于村级互助幸福院改造提升和设施配套,不足部分由县区财政解决。
五、实施步骤
(一)准备阶段(2月)。开展调查摸底工作,确定项目选址,各县区政府结合实际制定工作方案,做好项目筹备工作。
(二)实施阶段(3月-10月)。按照建设标准和任务要求,完成项目设计、审查备案、资金配套、招投标、项目施工等工作。市、县区民政部门加强工作指导和督促检查,及时发现解决项目建设中遇到的困难和问题。
(三)评估验收阶段(11月)。县区民政局会同相关部门组织开展自查自评。市民政局制定评估验收方案,会同相关部门组成评估验收组,通过现场查看、实地验收、综合评估等方式,对项目建设质量、设施配套、服务功能以及资金管理使用等情况进行评估验收。
(四)运营阶段(12月)。县区民政局指导督促乡镇综合养老服务中心和村级互助幸福院投入运营、开展服务,并做好查漏补缺,组织岗前培训等相关工作。同时,认真总结经验做法,形成总结报告,12月10日前报送市民政局。
六、责任主体
市级责任领导:安宏亮 市政府副市长
部门责任领导:李德宏 市民政局局长
牵头单位:市民政局
配合单位:市财政局、市住建局
实施主体:各县区政府
七、保障措施
(一)明确职责分工。各县区政府负责项目统筹、推进和建设工作;市民政局负责政策指导和督查协调等工作;市财政局负责督促落实市、县区配套资金,加强项目资金监管;市住建局配合做好项目建设和验收。
(二)严格资金监管。按照资金封闭运行管理要求,管理和使用好项目资金,确保专款专用,不得截留、挤占或挪用。严格落实财政预算执行管理要求,加快项目执行和资金支出进度,杜绝专项资金滞留,充分发挥资金使用效益。
(三)严把工程质量。项目建设中,县区民政部门和乡镇政府要按照工程质量建设有关要求,督促施工方严格把控原材料、项目施工、设施设备等质量。项目验收中,市、县区民政部门要会同相关部门,对建筑主体、适老化建设、消防安全、食品安全等配套设施设备进行评估把关,确保建设标准符合各方面要求,并形成验收报告。
(四)强化督促检查。市民政局加强跟踪指导,县区民政局和乡镇政府严格履行主体责任,切实加强组织领导,全力推动工作落实,确保项目按期完工并投入使用。
附件:全市建设乡镇综合养老服务中心和村级互助幸福院任务分解表
附件
资助困难家庭子女普通高校入学实施方案
一、目标任务
对具有张掖户籍且在张掖市内参加2025年普通高等学校招生全国统一考试,并被录取到普通高校本科、专科(高职高专)的困难家庭子女进行学业资助,包括城市低保全额保障家庭子女,农村低保一、二类保障家庭子女,“单人户”施保对象,特困人员,孤儿,事实无人抚养儿童。
二、资金安排
对录取到普通高校本科的2025级新生一次性补助10000元,录取到普通高校专科(高职高专)的2025级新生一次性补助8000元,所需补助资金省级财政统筹安排。
三、实施步骤
(一)政策宣传(2-7月)。通过主流媒体以及市、县区政府门户网站、各类新媒体平台广泛宣传资助政策。
(二)社会筹资(3-7月)。市、县区团委动员社会力量踊跃捐资,主动对接央企、省属企业、公益基金会和东西部对口协作团组织争取资金支持。募集资金统一汇入省青基会。
(三)摸底统计(5-6月)。结合2025年普通高校招生全国统一考试报名,市、县区团委联合教育、民政部门开展考前摸底统计,建立困难家庭学生报考信息台账。
(四)业务培训(7月)。对市、县区教育、民政、团委等单位分管领导和业务干部进行培训,掌握政策内容,明确信息采集、社会筹资、统计审核、资金发放、关爱服务等重点环节工作流程和目标责任。
(五)名单统计(7-9月)。
1.结合招生录取工作,市教育局对具有张掖户籍且被录取 到普通高校本科、专科(高职高专)2025级的学生数量及基本信息分批进行统计,第一批统计对象为录取到普通高校本科的2025级新生,第二批统计对象为录取到普通高校专科(高职高专)的2025级新生。统计数据信息分批提交团市委,同时反馈各县区教育部门。
2.市民政局分批收集汇总张掖市内城市低保全额保障家庭 子女,农村低保一 、二类保障家庭子女,“单人户”施保对象, 特困人员,孤儿,事实无人抚养儿童信息数据,第一批次统计时间为本科录取期间系统在册困难家庭,第二批次为专科(高职高专)录取期间系统在册困难家庭。统计数据信息分批提交团市委,同时反馈各县区民政部门。
3.团市委根据市教育局、市民政局提供的数据信息,通过甘肃省困难家庭学生综合服务平台进行数据比对,形成受资助学生初步名单,反馈至县区团委。
4.市、县区团委联合同级教育、民政部门对受资助学生初步名单进行认真复核,确定拟资助学生名单。县区团委对拟资助学生名单在县区团委官方网站公示5天。公示无异议后,市、县区责任部门签字盖章确认,逐级上报团省委。
5.团省委汇总全省拟资助学生名单,经省教育厅、省民政厅审核后,确定最终资助对象名单,并将信息录入困难家庭学生综合服务平台。
(六)资金发放(8-9月)。按照资助标准,资助金分类分批通过银行直通车汇入资助学生专用银行卡账户。8月22日前,完成录取到普通高校本科的学生资助金发放;9月10日前,完成录取到普通高校专科(高职高专)的学生资助金发放。学生入学前,举办资助金发放仪式。
(七)补充发放(9月)。对因高校补录等特殊原因未及时发放资助金的学生,经省级教育、民政、团委等部门单位审核后,于9月30日前按照资助标准补发资助金。
(八)跟踪管理(10月)。资助金全部发放后,团市委组织县区团委按照30%的比例对资助学生抽查回访,跟踪掌握资助金到账使用情况。县区团委通知资助学生于10月20日前将《入学回执单》和入学缴费票据上传甘肃省困难家庭学生综合服务平台。对录取后未入学的学生,取消其资助资格,退返资助金。
(九)学子关爱。将资助学生纳入团委、教育、人社部门和各高校重点联系服务对象,建立长效扶助机制。结合大学生“返家乡”“扬帆计划”等社会实践活动,设立政企实践、公益服务、兼职锻炼等内容,搭建在外学子与家乡常态化联系的桥梁。开展资助学生毕业就业帮扶,引导树立正确择业和就业观。
四、责任主体
市级责任领导: 市委常委、常务副市长
部门责任领导:李国志 团市委书记
牵头单位:团市委
配合单位:市教育局、市民政局、市财政局、市人社局
实施单位:各县区政府
五、责任分工
(一)团市委。加强组织领导,健全工作机制,明确责任分工,统筹推进实施。牵头制定方案和实施细则,运行维护困难家庭学生综合服务平台。组织开展困难学生关爱服务、返乡实践,协调相关高校共同帮扶受资助学生。联系市内外高校团委做好困难家庭学生入学后奖学金、助学金申请评定发放工作,配合教育部门和高校开展勤工助学、人才培育。
(二)市教育局。指导县区教育部门统计汇总并审核确定 2025级入学新生数据信息。联合团市委组织开展困难学生勤工助学活动,及时提供困难家庭学生综合服务平台所需数据。
(三)市民政局。指导县区民政部门统计汇总并审核确定困难家庭学生数据信息。及时提供困难家庭学生综合服务平台所需数据。
(四)市财政局。加强与省财政厅的沟通对接,及时拨付补助资金,强化资金安全监管。
(五)市人社局。配合实施好共青团促进大学生就业行动,以为民实事受资助应届毕业生为重点,开展资助学生毕业就业帮扶。
六、保障措施
(一)加强组织领导。学生资助工作由团市委牵头负责,明确分工,落实责任,统筹实施。市教育局、市民政局、市财政局密切配合,确保各项资助政策全面落实到位。
(二)严格资金管理。按照资金封闭运行管理要求,严格落实相关规定,确保专款专用。受助学生名单确定后,及时下达资金,确保不漏一户、不错一人。
(三)加大宣传力度。各责任部门加大政策宣传力度,制定覆盖面广、可行性高的宣传方案,充分利用各种宣传媒介,采取多种宣传形式,使资助政策家喻户晓。同时,主动接受社会监督,及时回应社会关切。
困难家庭老年人白内障复明工程实施方案
一、目标任务
聚焦老年性白内障等眼病防治和低视力康复,结合我市困难家庭老年人眼健康需求,为符合手术条件的困难家庭老年性白内障患者进行复明手术,对手术费用给予补助,有效改善困难家庭老年性白内障患者视力状况,提高生活质量。
各县区政府负责对辖区内困难家庭(包括最低生活保障、特困人员、防止返贫监测对象、最低生活保障边缘家庭成员等)老年性白内障患者进行全面普查摸底,对符合手术条件(原则上矫正远视力低于0.3)的困难家庭老年性白内障患者,按照“就近、就急、安全、自愿”的原则,分期分批安排到白内障复明手术定点医院实施手术。
二、资金安排
省级安排资金按每人1000元标准为实施复明手术的困难家庭老年性白内障患者予以补助,主要用于手术患者经医保报销后需个人自付的住院费用。定点医疗机构对手术患者的门诊筛查费由县区统筹解决,省级资金按任务量预拨付定点医院。
三、实施步骤
(一)全面筛查摸底(2月)。县区卫生健康部门会同民政部门组织开展困难家庭老年性白内障患者的筛查工作,认真审核患者相关信息,建立台账并报市卫生健康委备案。手术患者选择原则上按照视障程度、家庭困难程度、本人身体状况及需求等先后顺序确定。
(二)确定定点医院(3月)。根据省上要求,结合我市医疗机构实际,确定各县区医疗机构为我市2025年困难家庭老年性白内障复明工程项目实施定点医院。
(三)有序组织手术(3月-12月)。开展定点医院白内障复明手术医生、护士、麻醉等相关专业人员培训。县区依据困难家庭老年性白内障患者居住地等情况,按照就近便利及自愿原则,制定手术时间表,并通知到每名患者或家属。列入手术计划的困难家庭老年性白内障患者按时到定点医院实施手术。定点医院做好手术登记,并将患者手术情况每月2日前报属地卫生健康部门。
(四)检查评估验收(12月)。12月底完成目标任务,市卫生健康委对各县区项目实施情况进行检查验收和评估。
四、责任主体
市级责任领导:娄金华 市政府副市长
部门责任领导:殷鸿雁 市卫生健康委主任
牵头单位:市卫生健康委
配合单位:市民政局、市财政局
实施主体:各县区政府
五、保障措施
(一)强化组织领导。各县区要切实加强组织领导,认真组织开展困难家庭老年性白内障患者筛查工作,并于3月20日前将筛查工作情况报市卫生健康委总后报省卫生健康委备案;市卫生健康委加强与省卫生健康委的汇报衔接,及早对接下达我市实事项目人数,并分配各县区。
(二)强化宣传引导。各县区卫生健康局及各定点医疗机构要加大对困难家庭老年性白内障患者复明工程项目的宣传力度,通过公益广告、微信公众号推送信息、在显要位置张贴宣传海报、发放宣传品、入户面对面宣传等措施,提升群众知晓率,使困难家庭老年性白内障患者及家属了解项目内容,积极主动接受手术治疗。
(三)强化工作督导。各县区卫生健康局要加大工作督导力度,按季对项目实施进度进行监测,对进度滞后的乡镇、街道跟踪督办,确保做到“愿治尽治”。
(四)强化医疗质量管理。各定点医院要严格按照《白内障手术操作规范及质量控制标准(2017版)》,强化医疗质量控制,做好术后护理及出院随访等工作,降低手术并发症和手术不良反应,保证手术治疗效果。要制定风险防控与化解预案,对手术治疗后出现不良反应等意外情况要及时妥善处理。
(五)强化数据报送。各定点医院要按时、逐例填报项目患者手术信息,每月2日前向属地卫生健康部门报送。县区卫生健康局每月4日前向市卫生健康委报送项目进展情况。
困难重度残疾人家庭无障碍改造和残疾人
日间照料服务省级示范中心建设项目实施方案
一、困难重度残疾人家庭无障碍改造
(一)目标任务
2025年全市完成230户重度残疾人家庭无障碍改造任务,其中:甘州区70户、临泽县30户、高台县30户、山丹县30户、民乐县70户。
(二)资金安排
中央专项彩票公益金补助80.5万元,户均补贴资金3500元。鼓励各县区加强协调沟通,积极整合乡村振兴、适老化改造、东西部协作等资金,扩大改造覆盖面,使更多困难重度残疾人家庭受益。
(三)实施步骤
1.调查摸底(3月)。各县区根据任务分配制定项目实施方案,按照精准到户原则,完成实施家庭无障碍改造户摸排公示工作,并将名册汇总后(名册内容包括:姓名、性别、年龄、残疾人证号、残疾类别、家庭住址、改造类别、联系电话等信息)以县区为单位上报市残联。
2.制定方案(4月)。各县区根据最终确定的年度改造户数,组织县乡残联和村社区残协人员上门入户进行二次核查,做好改造对象公示。同时,按照“一户一策”改造要求,对接完善确定个性化改造方案。
3.实施项目改造(5-8月)。各县区根据改造规模数量,采取公开招标、询价采购等方式统一集中实施改造,在项目实施过程中要加强项目监管,并按照项目实施进度做好资金支付工作。
4.自评验收(9月)。各县区采取自行验收、第三方机构验收等方式,逐人逐户做好项目验收工作。省、市残联定期不定期对项目完成情况进行督导检查。
5.总结录入信息(10月)。各县区于10月15日前将本年度改造数据录入中国残联“困难重度残疾人家庭无障碍改造数据库系统”,10月25日前向市残联上报无障碍改造总结报告和项目资金绩效目标自评表。省、市残联随机抽取数据库中的残疾人家庭进行回访和满意度调查。
6.整理归档(12月)。各县区对年度改造工作进行全面总结,按照项目申报、对象公示、资金核拨、入户验收的顺序对项目实施过程中的图片和文字资料进行整理归档。
(四)责任主体
市级责任领导:安维国 市政府副市长
部门责任领导:陈继勇 市残联理事长
牵头单位:市残联
配合单位:市财政局
实施主体:各县区政府
(五)保障措施
1.强化组织领导。各县区要加强对项目的组织领导,积极协调相关部门采取措施,克服困难,认真入户调查,问需于残疾人,全力实施好项目,切实改善困难残疾人居家生活环境。
2.严格资金监管。市、县区残联要加强与财政等部门的沟通,保证项目资金专项管理、专款专用,防止专项资金滞留,确保资金使用效益。
3.强化项目管理。各县区要按照“逐级管理、个人负责”原则,认真逐条对照本方案要求抓好贯彻落实。要紧跟项目进度,把握时间节点,确保项目任务保质、保量、按时完成。市残联要根据项目进度要求,联合相关部门加强督促指导。
4.广泛宣传动员。各县区要积极利用单位门户网站、微信公众号等网络平台,广泛宣传困难重度残疾人家庭无障碍改造项目,动员社会关注和支持困难重度残疾人无障碍改造和无障碍建设工作,提高项目群众满意度和社会影响力。
二、残疾人日间照料服务省级示范中心建设
(一)目标任务
对甘州区残疾人托养中心、临泽县居家养老服务中心、民乐县正午阳光社会工作服务中心进行改造提升,创建省级示范中心,推进残疾人日间照料服务标准化建设、规范化管理、优质化服务。
(二)改造提升标准
1.功能设置。根据服务对象特点和开展的服务项目,合理设置服务功能区域,包括多功能活动室(1+N)、医疗保健室、康复训练室、心理疏导室、休息室、就餐配餐室、辅助性就业工坊(2个以上)等。
2.设施设备。配备满足运动功能训练、生活自理能力训练、劳动能力训练、社交能力训练等要求的基本设施设备和工具。
3.安全及无障碍。充分考虑环境、建筑、消防等安全因素,宜邻近或在社区内,便于出入,远离环境污染和易燃易爆等危险源,周边无危险场所(如河流湖泊、高压电站等)。宜选定建筑底层部分、相对独立,有户外活动场地,二层以上的应设置电梯或无障碍坡道,过道宽度应能保证使用轮椅或辅助行走工具时通畅。
(三)资金安排
省级财政下达资金90万元,每个残疾人日间照料服务省级示范中心补助30万元。市财政局将省级补助资金一次性拨付到县区,县区可根据实际安排落实配套资金。资金主要用于服务设施设备购置、功能室提升改造、场所无障碍改造,以及场所标识、制度标识的张贴悬挂。
(四)实施步骤
1.准备阶段(2-3月)。市残联下达任务指标,县区和项目执行中心制定具体方案,协调落实本级配套资金。
2.实施阶段(4-9月)。县区按照建设标准和任务要求,完成项目设计、审查备案、提升改造等工作。
3.项目运营及评估阶段(10-11月)。市、县区残联督促省级示范中心投入运营、规范开展服务。县区残联会同相关部门组织开展自查自评后,市残联组织开展评估验收,对评估验收中发现的问题,抓好整改落实。
4.总结报告阶段(12月)。县区认真梳理工作情况,形成总结报告,于 12月15日前报市残联。
(五)责任主体
市级责任领导:安维国 市政府副市长
部门责任领导:陈继勇 市残联理事长
牵头单位:市残联
配合单位:市财政局
实施主体:甘州区政府、临泽县政府、民乐县政府
(六)保障措施
1.明确职责分工。市残联负责项目建设的统筹协调、推进督促和评估验收,市财政局负责下达省级补助资金,县区负责项目建设,抓好工作落实。
2.严格资金监管。严格落实项目资金使用管理要求,坚决杜绝挤占、挪用、套取资金,确保资金专款专用。
3.强化督促检查。市残联建立工作调度机制,不定期调研指导。县区要加强现场跟踪指导,及时协调解决困难,督促项目按计划推进,并向市残联报送工作进展情况。
乡村全民健身提升工程实施方案
一、目标任务
在全市符合条件的省级和美乡村、乡村建设示范村和生态及地质灾害避险搬迁集中安置点支持建设53个乡村全民健身提升工程,其中:支持省级和美乡村、乡村建设示范村建设20个,生态及地质灾害避险搬迁集中安置点建设33个。
二、资金安排
所需资金通过申报2025年省级体育彩票公益金项目,争取项目资金530万元,每个行政村支持补助资金10万元。资金拨付至各县区文体广电和旅游局,用于乡村全民健身提升工程场地设施建设和体育器材配置。
三、建设内容及标准
项目建设内容包括但不限于健身路径类和多功能运动场,具体内容由各项目实施单位所在县区根据实际需求确定,市体育局进行审核,报省体育局备案。所有场地器材质量必须符合《体育总局关于印发〈室外健身器材配建管理办法〉的通知》《体育总局财政部市场监管总局关于印发〈关于加强公共场所全民健身器材配建管理工作的意见〉的通知》要求,保证质量安全和使用安全。
四、实施步骤
(一)项目申报(3月)。各县区结合省级和美乡村、乡村建设示范村和生态及地质灾害避险搬迁集中安置点数量、地理位置、设施条件、常住人口等因素,确定具体项目实施单位(以行政村为单位)、建设内容,经市体育局审核通过后报省体育局备案,申报工作于3月15日前完成。
(二)资金拨付(4月)。市财政局根据各县区乡村全民健身提升工程实施单位数量,于4月底前将资金下达拨付至各县区文体广电和旅游局。
(三)实施验收(5-10月)。乡村全民健身提升工程项目由各县区文体广电和旅游局组织实施,项目所在乡镇政府配合,5月底前开工建设,9月底前竣工,市体育局10月底前组织验收,实施过程中接受省体育局抽查督导。
五、责任主体
市级责任领导:娄金华 市政府副市长
部门责任领导:代海霞 市体育局局长
牵头单位:市体育局
配合单位:市财政局
实施主体:各县区政府
六、保障措施
(一)明确职责分工。各县区要切实履行主体责任,将乡村全民健身提升工程列入年度工作计划,制定项目实施方案并组织实施。市体育局加强项目统筹协调和督促推进,确保工程进度和质量。市财政局负责下达项目资金,确保项目资金按时足额到位。
(二)严格资金监管。各县区要加强项目资金使用管理,杜绝挤占、挪用、套取资金问题,确保专款专用,切实提高资金使用效益。
(三)提升工作质效。各县区要加强对项目的监督指导,及时协调解决困难问题,督促项目按计划推进,定期报告工作进展情况。在建设过程中注重共建共享,加强与文化、教育和“一老一小”等活动场所的统筹规划,提高场地利用率。
附件:乡村全民健身提升工程任务分解表
附件
千名新就业形态劳动者关心关爱行动项目实施方案
一、目标任务
(一)开展1000名新就业形态劳动者专项综合互助保障暨送健康活动,赠送互助保障保险和体检1次。
(二)开展“工会驿站·骑手之家”联建活动,联合中国铁塔股份有限公司张掖市分公司在全市具备条件的17个工会驿站投放智能换电设备。
二、资金安排
新就业形态劳动者专项综合互助保障暨送健康活动资金由省总工会安排;“工会驿站·骑手之家”联建项目资金由省财政、省总工会、中国铁塔股份有限公司张掖市分公司统筹安排。
三、实施步骤
(一)准备阶段(2月)。各县区研究制定实施方案,明确项目台账、任务清单、工作职责、推进措施、完成时限等,报市总工会备案。市、县区工会建立定期报告制度,加强定期会商、跟踪督办、实地调研等,确保项目进度可靠、账实相符。
(二)实施阶段(3—11月)。各县区工会按计划、分步骤组织开展驿站选址摸排、名额分配、信息填报等工作。市总工会强化与中国职工保险互助会兰州办事处、中国铁塔股份有限公司张掖市分公司的沟通协调,做好项目实施的培训指导。
(三)验收阶段(12月)。县区工会开展自查自评,县区政府组织相关部门开展评估验收并形成工作报告。评估验收不达标的,限期整改,结果报送市总工会。
四、责任主体
市级责任领导: 市委常委、常务副市长
部门责任领导:刘晓红 市总工会常务副主席
牵头单位:市总工会
配合单位:市财政局、中国铁塔股份有限公司张掖市分公司
实施单位:各县区政府
五、保障措施
(一)明确职责分工。市总工会负责项目的组织协调,会同市财政局下达项目任务及资金,各县区政府负责项目具体推进,市、县区工会及有关单位做好项目实施。
(二)严格资金监管。按照专项资金管理要求使用好项目资金,不得截留、挤占和挪用,确保专款专用。严格落实财政预算执行管理要求,加强跟踪指导,加快项目执行和资金支出进度,提高资金使用效益。
(三)加强协调督导。各县区政府及时解决项目实施中的问题困难,全力确保目标任务按期完成。项目实施单位主动向社会公示项目情况,设立监督举报电话和举报信箱,自觉接受社会监督。
适龄女童HPV疫苗接种实施方案
一、目标任务
按照“知情、自愿、补贴”原则,对全市3500名无HPV疫苗接种史且无接种禁忌的具有张掖学籍或户籍初一、初二女童(2011年9月1日—2013年9月1日出生)在市内进行HPV疫苗2剂次补助接种。
二、疫苗选择
按照HPV疫苗适用范围和“保基本”原则,可使用国产二价HPV疫苗,家长也可以自主选择其他HPV疫苗。县级疾控中心在平台上进行线上交易。
三、资金安排
按照180元/人(接种2剂,包含疫苗采购费、接种服务费、冷链仓储运输费)标准,以不超过疫苗总费用为限实施定额补助(差额部分由受种者家长或监护人自付)。补助经费63万元,由省、市、县区财政按照5:2:3的比例分担,其中省级财政安排资金31.5万元、市级财政安排资金12.6万元。县区政府及时落实配套资金。
四、实施步骤
(一)前期准备阶段(1-4月)
1.细化方案。各县区妇联会同教育、卫生健康和疾控机构制定具体方案。
2.宣传动员。市、县区卫生健康、教育、疾控、妇联和接种机构、学校共同做好HPV疫苗接种知识宣传,营造良好社会氛围。卫生健康、疾控机构组织专家宣传HPV疫苗接种意义等健康科普知识,及时解疑释惑,回应社会关切。
3.摸底登记。市、县区教育部门督促指导各学校,根据分配到各学校人数,动员女生自愿报名,额满截止;接种人员汇总表于3月20日前提交至指定医疗接种机构。县区卫生健康局、疾控中心根据辖区各学校应接种的学生数,会同教育部门共同制定详细接种计划。
4.疫苗采购。各县区定点接种医疗机构根据辖区接种计划,制定HPV疫苗需求计划并报疾控中心。县级疾控中心进行疫苗采购和结算,疫苗上市许可持有人应按各县区疾控中心采购订单配送HPV疫苗至县区疾控中心,县区疾控中心按照规定向接种机构供应疫苗。按照《中华人民共和国疫苗管理法》规定,加强疫苗采购、分发、储存、运输和使用,确保疫苗质量安全、疫苗信息全程可追溯。
(二)项目实施阶段(5-11月)。疫苗接种由学校所在地接种医疗机构负责,且全部在接种医疗机构开展,原则上5月31日前完成首剂次接种,并按照0、6月的程序尽早完成第2剂次接种。接种医疗机构安排好接种时间,医疗机构做好医疗保障工作。
1.知情告知。县区教育部门督促学校将《HPV疫苗接种知情同意书》发放给学生和家长(监护人),由学生家长(监护人)签署知情同意书。学校通过致家长的一封信、电话、短信、微信等方式,将各班级具体接种时间、接种地点和疫苗接种要求等相关注意事项,逐一告知每名自愿接种学生和家长(监护人)。
2.核实接种对象。接种时,受种者需提供预防接种证及身份证或户口登记簿,由学生监护人或委托人携带《HPV疫苗接种知情同意书》陪同并按接种流程完成接种。如为委托人,需由家长或监护人出具委托书。接种机构工作人员应查验受种者信息,确认是否为接种对象。
3.规范接种实施。接种机构工作人员要严格疫苗扫码出入库,做到“三查七对一验证”,确认受种者、预防接种证和疫苗信息一致后,实施扫码接种。接种操作严格按照《预防接种工作规范(2023版)》要求开展,接种后打印预防接种凭证。
4.做好应急预案及疑似预防接种异常反应(AEFI)处置。县区卫生健康部门制定医疗救治工作方案和应急预案,开通绿色救治通道,做好医疗保障。接种机构应建立应对突发事件处置预案以及开展相关培训。
(三)总结评估阶段(12月)。疾控部门将HPV疫苗接种数据、工作情况按照时间节点逐级报至市妇儿工委办、市卫生健康委、市疾控中心、市教育局,做好分析评估。市妇儿工委办分别于7月25日、12月25日前向市财政局通报上半年、当年疫苗接种数据,同时进行清算。
五、责任主体
市级责任领导: 市委常委、常务副市长
部门责任领导:索晓静 市妇联主席
牵头单位:市妇儿工委
配合单位:市财政局、市教育局、市卫生健康委、市疾控中心、市市场监管局
实施主体:各县区政府
六、保障措施
(一)明确职责分工。市妇儿工委牵头负责项目实施,市财政局负责市级资金的筹集及拨付,县区妇联做好方案制定、组织协调、督促指导、资金审核结算。卫生健康部门负责医疗保障、社会宣传等,做好疑似预防接种异常反应监测与处置。疾控机构负责疫苗采购招投标、冷链管理、接种实施、技术指导、人员培训、科普宣传、接种随访等。教育部门指导学校做好宣传动员、摸底登记、接种信息对接、学生组织等工作。妇联负责向广大家庭宣传宫颈癌防控知识,做好宣传引导等工作。市场监管部门负责依法加强疫苗流通环节的质量监督管理。
(二)广泛宣传发动。各县区要充分利用电视、网络、微信公众号、视频号等宣传媒体,广泛宣传HPV疫苗接种意义,提升群众知晓率,营造良好社会氛围。
(三)严格资金管理。省、市、县区配套专项资金必须专款专用,不得以任何形式截留、挤占和挪用。专项资金的管理、使用及受益女学生情况定期向社会公布,接受群众监督。
(四)加强督导检查。市妇儿工委对各县区疫苗质量管理、接种进度、资金使用及效果进行不定期督导检查,及时掌握工作进度,协调解决困难和问题。各县区政府要做好组织协调和跟进检查,确保工作落实到位、任务如期完成。
农村水利惠民工程实施方案
一、目标任务
在临泽县、高台县、山丹县、肃南县实施农村“水盆子”建设工程149个。主要内容为:临泽县小微型调蓄水池36座,高台县90座(新建调蓄水池1座、“港湾式”泵池87座、加固塘坝2座),山丹县3座(新建蓄水池2座、改建塘坝1座),肃南县新建水窖20座。
二、资金安排
项目总投资3949万元,拟争取中央投资2092万元,省级投资715万元,项目所在县通过优先使用行业资金、统筹整合乡村振兴补助资金及涉农资金等渠道解决1142万元。
三、实施步骤
(一)准备阶段(2-3月)。项目所在县成立工作专班,制定工作方案,做好项目初步设计报告编制、审批、招投标工作和开工准备,3月20日前将项目初步设计报告及批复报送市水务局备案。
(二)实施阶段(4-11月)。市水务局加强工作指导、督促检查和项目调度,及时协调解决项目建设中遇到的困难和问题,县水务局切实履行主体责任,确保按时完成建设任务。
(三)评估验收阶段(12月)。市水务局制定评估验收方案,项目所在县做好项目资料收集、财务决算、审计、竣工验收和移交等自查自评工作,采取现场查看、综合评估等方式,对项目建设质量、设施配套及资金管理使用等情况进行评估验收。
四、责任主体
市级牵头领导:张 力 市政府副市长
部门责任领导:韩建军 市水务局局长
牵头单位:市水务局
配合单位:市发展改革委、市财政局
实施单位 :临泽县政府、高台县政府、山丹县政府、肃南县政府
五、组织保障
(一)落实主体责任。强化组织领导,靠实工作责任,建立领导包抓工作机制,全面做好项目前期、资金筹措、质量管控、工程建设、安全生产、竣工验收等工作。
(二)保障资金投入。项目所在县要充分利用乡村振兴补助资金、涉农整合资金、财政专项等资金政策,拓宽投融资渠道,多方筹措、足额保障项目建设资金。要加强资金使用监管,确保专款专用,坚决杜绝截留、挤占和挪用。
(三)强化建设管理。项目所在县要结合初设和有关规定加快审批,提前做好施工准备,力促尽早开工建设。市水务局指导做好项目建设管理,严格执行项目法人责任制、招标投标制、合同管理制、工程监理制,严格施工管理,强化工程建设进度、质量、安全生产各环节管控,保质保量按期完成建设任务。
(四)广泛宣传引导。建立宣传联动机制,通过报刊、电视、网络等主流媒体,加大宣传力度,抓好工作经验及成果宣传,在相关媒体开展系列宣传和深度报道,提升社会各界的认可度和参与度。
张掖市人民政府办公室落实2025年省委省政府为民实事实施方案政策解读





