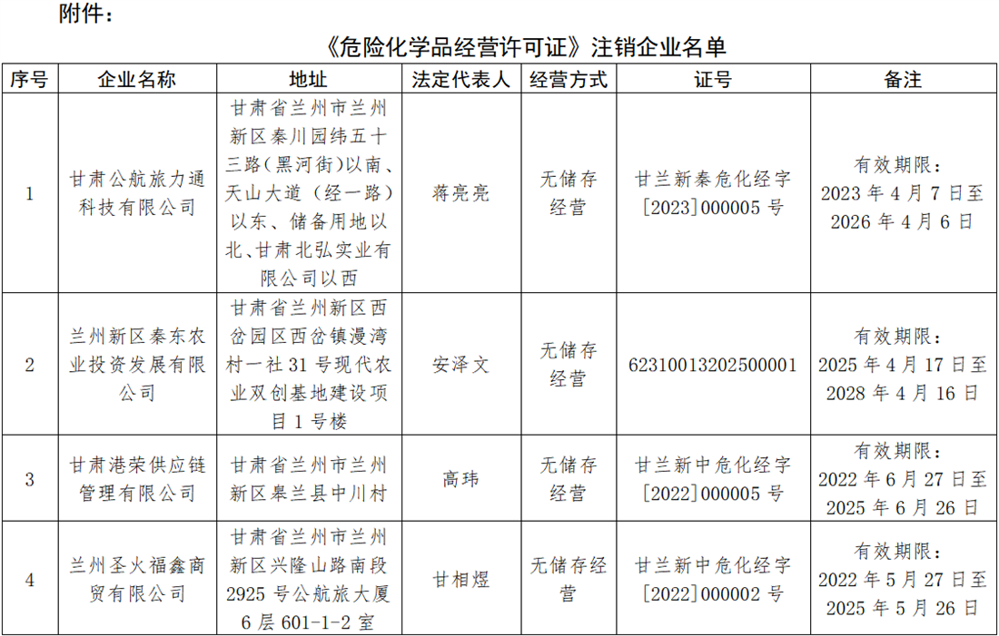
依据《危险化学品经营许可证管理办法》(国家安全监管总局令第55号公布,2015年5月27日国家安全监管总局令第79号修正)第二十七条规定,因企业自主申请注销,决定对甘肃公航旅力通科技有限公司、兰州新区秦东农业投资发展有限公司、甘肃港荣供应链管理有限公司(证件已过期)依法予以注销。
依据《危险化学品经营许可证管理办法》(国家安全监管总局令第55号公布,2015年5月27日国家安全监管总局令第79号修正)第十八条、第二十七条规定,因企业未办理延期手续,决定对兰州圣火福鑫商贸有限公司、甘肃盛泰鸿顺商贸有限公司、兰州市秦东启辰商贸有限公司《危险化学品经营许可证》依法予以注销。
特此公告。
附件:《危险化学品经营许可证》注销企业名单
兰州新区应急管理局
2025年11月10日
来源:




