甘政发〔2024〕20号
各市、自治州人民政府,甘肃矿区办事处,兰州新区管委会,省政府各部门,中央在甘各单位:
“高效办成一件事”是政务服务改革的提档升级,是彰显审批制度改革和数字化改革融合成效的具体体现,是政务服务发展进入深化效能阶段、打造好办易办升级的必然选择。为在更多领域更大范围实现“高效办成一件事”,最大限度利企便民,根据国务院《关于进一步优化政务服务提升行政效能推动“高效办成一件事”的指导意见》(国发〔2024〕3号)精神,结合实际,提出如下意见。
一、总体要求
以习近平新时代中国特色社会主义思想为指导,全面贯彻党的二十大和二十届二中全会精神,深入落实习近平总书记对甘肃重要讲话重要指示批示精神,认真落实党中央、国务院关于优化政务服务、提升行政效能的决策部署,坚持问题导向和目标导向,从企业和群众视角出发,依托全省数字政府建设,加强整体设计,推动模式创新,注重改革引领和数字赋能双轮驱动,统筹发展和安全,推动更多高频事项网上办、掌上办、一次办,完善集约高效的线下政务服务体系,实现企业和群众办事方式多元化、流程最优化、材料最简化、成本最小化,助力打造一流营商环境,推动经济社会高质量发展。
2024年,实现国家部署的第一批13项“一件事”高效办理,自主推动更多“一件事”可办好办。到2027年,基本形成泛在可及、智慧便捷、公平普惠的高效政务服务体系,实现企业和个人两个全生命周期重要阶段“高效办成一件事”重点事项落地见效,大幅提升企业和群众办事满意度、获得感。
二、持续拓宽政务服务渠道
(一)提升线上“一网通办”能力。依托全省一体化政务服务平台,加快整合联通各类政务服务平台和政务服务信息、办事系统,推动各类政务服务事项和应用“应接尽接、应上尽上”,除法律法规另有规定或涉及国家秘密外,政务服务事项全部纳入同级政务服务平台管理和办理。持续加强全省一体化政务服务平台统一受理端建设,统一标准规范、清单管理、身份认证、数据共享、应用管理,推动办件信息实时共享,实现办事申请“一次提交”、办理结果“多端获取”。进一步做优做强“甘快办”APP特色应用品牌,加大政务服务应用整合力度,推动水电气热、医疗卫生等便民应用接入“甘快办”APP,加强与省级融媒体技术平台“新甘肃云”对接,实现更多高频事项掌上办。(省大数据中心牵头,省委宣传部、省住建厅、省卫生健康委、省医保局、国网甘肃省电力公司等单位配合,各市州政府、甘肃矿区办事处、兰州新区管委会落实;以下措施均需各市州政府、甘肃矿区办事处、兰州新区管委会落实,不再一一列出)
(二)落实线下“只进一门”要求。各级政务服务中心根据社会需求和业务办理关联性,打破部门、事项、领域界限,按照无差别、分领域两种模式,合理设置综合服务窗口和专业服务窗口,除场地限制或涉及国家秘密等情形外,政务服务事项按照“应进必进”原则纳入政务服务中心集中办理,实现统一受理和一站式办理;对不能集中办理的事项,由各级政务服务机构制定并公布进驻事项负面清单;对事项办件量较低的部门,采取“事进人不进”方式,授权政务服务中心综合服务窗口办理。省、市两级政府部门单设的政务服务场所原则上应整合并入本级政务服务中心,确不具备整合条件的,经本级人民政府批准后由本级政务服务中心实行一体化管理。2024年6月底前,各地全面自查政务服务场所规范化建设情况,集中清理整治场所分散、事项“明进暗不进”“体外循环”、群众办事跑多处等问题。统筹推进乡镇(街道)便民服务中心和村(社区)便民服务站建设,推动公共教育、劳动就业、社会保险、医疗卫生等领域基层能有效承接的政务服务事项下沉办理;在有条件、有需求的村(社区)、园区、商场、楼宇和银行、邮政网点等场所设置集成式自助服务终端,提供“24小时不打烊”服务,实现更多事项“就近办”。(省大数据中心牵头,省教育厅、省人社厅、省卫生健康委、省医保局等单位配合)
(三)打造12345政务服务“总客服”。依托12345政务服务便民热线,持续加强政务服务热线归并,根据需要设置重点领域专席,进一步提升与110平台对接联动效率,科学合理分流非警务求助;建立健全与119、120、122等紧急热线和水电气热等公共事业服务热线联动工作机制,促进信息共享,协同提升服务水平,确保热线回访满意率达到85%以上,合理诉求解决率达到80%以上。全面建立12345热线“接诉即办”工作机制,健全完善统一接听、按责转办、限时办结、统一督办、统一考核的热线工作责任体系,及时接办、高效受理群众诉求,推动解决服务问题。制定印发《甘肃省12345政务服务便民热线管理办法(试行)》,统一热线建设标准和运行管理规范,强化12345热线与政务服务平台统一申报体系、投诉建议体系、“好差评”体系等业务协同,提升在线帮办指导能力。建立健全12345热线绩效考核机制,考核结果纳入数字政府考核评价指标体系。(省大数据中心牵头,省公安厅、省住建厅、省卫生健康委、省应急厅、省消防救援总队、国网甘肃省电力公司等单位配合)
三、积极创新政务服务模式
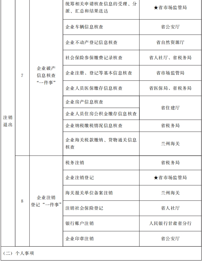
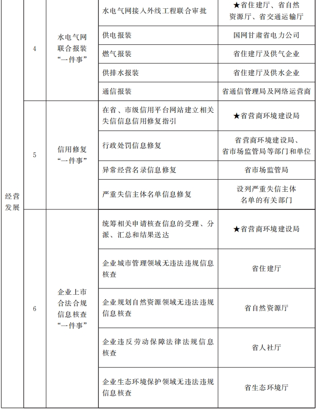
(四)全面推进关联事项集成办理。以“一件事一次办”“一类事一站办”为导向,持续推动需要多个部门办理或跨层级办理,关联性强、办理量大、办理时间相对集中、企业和群众获得感强的政务服务事项集成化办理,实现“一次告知、一表申请、一套材料、一窗受理、一网办理”。建立健全“高效办成一件事”2024年度重点事项跨部门政策、业务、系统协同和议事会商、数据共享等机制,梳理细化“高效办成一件事”办事场景、情形,编制公布规范准确、清晰易懂的工作规程和办事指南,推动省、市、县、乡各层级协同落实。精简整合申请材料,多表合一、形成清单,确保申请人只需按要求提供一套申请材料即可办理。重构优化跨部门办理业务流程,合理调整前后置环节,方便集成办理。县级以上政务服务中心应设置“高效办成一件事”综合受理窗口,鼓励向乡镇(街道)便民服务中心延伸。持续优化全省一体化政务服务平台“高效办成一件事”事项办理系统,推动省级相关政务服务系统与政务服务平台深度对接,并向政务服务移动端(含APP、小程序等)、集成式自助服务终端等拓展,支撑跨部门、跨层级线上申办、自助申办。强化线上线下联动,开展并联审批、联合评审、联合验收等,大幅压减办理时长和办事成本。(省教育厅、省人社厅、省自然资源厅、省住建厅、省交通运输厅、省卫生健康委、省市场监管局、省营商环境建设局、省残联牵头,省科技厅、省公安厅、省民政厅、省生态环境厅、省水利厅、省文旅厅、省应急厅、省医保局、省大数据中心、省疾控中心、省消防救援总队、兰州海关、省税务局、省通信管理局、国网甘肃省电力公司、人民银行甘肃省分行等单位配合)
(五)着力提升“跨省通办”“省内通办”便利化水平。聚焦企业跨区域经营和群众异地办事需求,全面推动“跨省通办”“省内通办”事项清单落地。持续加强全省一体化政务服务平台“跨省通办”业务支撑系统建设,加快与国务院部门垂直管理业务信息系统和省级部门自建业务信息系统的对接联通,在确保数据信息安全基础上,将更多企业和群众异地办事数据纳入共享范围,依法依规有序推进电子证照、电子印章、电子签名应用和共享互认,实现异地事项一站式网上办理。各级政务服务场所持续规范“跨省通办”“省内通办”窗口建设,建立健全线下代收代办服务模式和收件、办理两地窗口协同联动工作机制,推行帮办代办、引导教办和特殊群体等服务;依托一体化政务服务平台,与相关省、市建立线上审核、视频会商等工作联络机制,按需开设远程虚拟窗口,运用远程身份核验、音视频交互、屏幕共享等技术,为企业和群众提供远程帮办服务。持续加强与相关省份对接协作,扩大“丝路通办”合作范围。聚焦跨省域城市群、都市圈一体化发展和毗邻地区交流合作等需求,积极开展政务服务“跨省通办”合作。(省大数据中心牵头,省政府各部门、中央在甘各单位配合)
(六)积极推行“告知承诺+容缺受理”审批服务模式。认真落实《甘肃省政务服务事项告知承诺制实施办法》,2024年9月底前,各地各部门以涉及企业和群众的高频政务服务事项为重点,进一步梳理风险可控、纠错成本低且能够通过事中事后监管有效防范风险的事项,形成告知承诺制实施清单并向社会公布。根据事项实施难度、风险可控程度、服务对象信用状况等,规范完善“告知承诺+容缺受理”审批服务流程,制定申请材料后补或免交、实质审查后置或豁免等工作办法,制作告知承诺书模版,明确办理条件,约定责任义务。细化事中事后监管措施,建立健全审批、监管、执法等部门工作协同、数据共享机制和差异化的告知承诺事后核查、风险防范机制,逐步将承诺和履约等相关信用信息推送至省信用信息共享平台,并按有关规定上报至国家信用信息共享平台。完善全省一体化政务服务平台容缺受理模块功能,方便企业和群众签订告知承诺书并容缺办理。(省政府办公厅、省大数据中心牵头,省发展改革委、省司法厅、省市场监管局、省营商环境建设局等单位配合)
(七)持续推动“不来即享”提质扩面。全面梳理行政给付、资金补贴扶持、税收优惠等政策服务清单,依托全省一体化政务服务平台,加快推动惠企政策“不来即享”平台与政务、金融、税收、企业服务等系统深度融合,完善政策宣传、金融普惠、企业运营等创新场景,为企业和群众提供基于大数据的精准“一站式”服务,推动更多惠企便民政策和业务“不来即享”“免申即享”。对法律法规明确要求依申请办理的,优化相关业务办理系统,为企业和群众自动生成申请表、调用申请材料并主动精准推送,方便企业和群众自愿申请、一次办理。探索优化政务服务平台企业和个人专属服务空间,加快推动“不来即享”平台升级,进一步丰富企业库、政策库,提升利企便民政策和服务“个性化”精准推送、精准兑现能力。(省工信厅、省大数据中心牵头,省委金融办、省发展改革委、省财政厅、省市场监管局、省税务局、人民银行甘肃省分行、国家金融监督管理总局甘肃监管局、甘肃证监局等单位配合)
四、着力提升政务服务数字化水平
(八)加强政务服务平台建设。依托全省一体化政务服务平台,推动公共应用支撑能力一体化建设,提升统一的自然人和法人身份认证、跨域电子印章验签、办件调度、用户管理等支撑能力。建立全省统一的企业电子印章库及管理平台,制定企业电子印章申请和制发管理办法。加强全省统一的政务外网建设,建立贯通省、市、县、乡四级的政务外网体系,为各级各部门业务系统联通和数据共享提供网络支撑。开展“高效办成一件事”系统建设,推动相关业务办理系统与全省一体化政务服务平台互联互通、业务协同。(省大数据中心牵头,省政府各部门、中央在甘各单位配合)
(九)推动政务数据汇聚共享。围绕“高效办成一件事”,不断扩充政务数据资源类型和数量,持续对接国务院部门垂直管理业务信息系统和国家层面共享数据资源,大力推进数据直达系统应用。聚焦企业和个人两个全生命周期,进一步强化数据治理,提升政务数据质量,编制“一企一档、一人一档”数据规范,推动实现“一数一源一标准”。统筹加强全省统一归集类电子证照数据支撑保障,强化数据推送、数据治理,提升证照数据质量。深化电子证照数据共享应用,建立政务事项与用证、发证之间的精准匹配关系,推动实现清单内电子证照自动在线调用、核验。原则上政府部门核发的材料免于提交、能够通过数据共享核验的事项免于提交证明材料、能够提交电子证照的免于提交实体证照,让数据汇聚共享成果更多惠及企业发展和群众办事。明确政务数据采集、汇聚、存储、共享、开发利用等各环节安全责任主体,实现共享数据使用全程留痕和可追溯,确保数据共享安全可控。(省大数据中心牵头,省政府各部门、中央在甘各单位配合)
(十)加快技术创新驱动。推动大数据、区块链、人工智能等新技术在办事服务具体场景中的应用,优化重构申请条件、申报方式、受理模式、审核程序、发证方式、管理架构,完善智能预填、智能预审等服务功能,逐步实现政务服务向人机交互和数据分析方向转型发展。加强高频政务服务事项的用户测试、模拟办理、体验优化,探索在甘肃政务服务网和“甘快办”APP推行在线导办帮办和智能客服,通过在线帮办或设置智能问答等方式,解决企业群众在线操作、材料准备、业务标准、业务流程等方面问题。依托我省“二维码一码通”支撑平台,以卫生健康、社保、医保等应用领域为突破口,推进“一码通”与电子健康卡、电子社保卡、医保电子凭证等互联互通,逐步覆盖医疗教育、政务服务、交通出行、社会保障、公用事业和金融服务等领域,实现“一码通办”。(省教育厅、省公安厅、省人社厅、省住建厅、省交通运输厅、省卫生健康委、省医保局、省大数据中心、国网甘肃省电力公司、人民银行甘肃省分行、国家金融监督管理总局甘肃监管局、甘肃证监局等单位按职责分工负责)
五、加快推动政务服务供给拓展优化
(十一)拓展优化公共服务。优化公共教育、劳动就业、医疗卫生、养老服务、托育服务、住房保障、社会救助等领域公共服务供给质量,持续推动水电气热、通信、公证、法律援助等与企业和群众生产生活密切相关的服务全面进驻政务服务中心和政务服务平台。引导公用事业单位从企业和群众视角梳理服务事项,推动流程优化、系统联通、数据共享和业务协同,重点推进水电气热过户、不动产登记、水电气网报装和投资建设审批等关联事项跨领域集成办理。(省大数据中心牵头,省教育厅、省民政厅、省司法厅、省人社厅、省自然资源厅、省住建厅、省卫生健康委、省营商环境建设局、省通信管理局、国网甘肃省电力公司等单位配合)
(十二)拓展优化帮办代办服务。健全线上线下帮办代办体系,明确帮办代办工作职责、责任边界、服务内容、保障机制等。优化线上高频服务事项帮办代办,通过开展远程协助,提供统一业务咨询、审前辅导、远程导办等帮办代办服务。细化线下帮办代办工作流程,为老年人、残疾人等特殊群体提供定制化服务。鼓励有条件的地区根据工作需要和群众需求,采用“政务+邮政”合作新模式,在邮政网点和村邮站设立邮政政务服务专窗,确定邮政政务服务代办员,由邮政政务服务代办员提供政府相关部门授权范围内的政务服务事项代办服务。在高新区、产业园区等推动建立包联领导、服务专班和首席服务员工作机制,为项目推进提供全流程帮办代办服务。(省大数据中心牵头,省民政厅、省邮政管理局等单位配合)
(十三)拓展优化增值服务。依托全省一体化政务服务平台开设线上企业服务专区,鼓励各级政务服务中心设立“企业服务专区”,推出涉企服务“一类事”场景,提供综合咨询、培育指导、政策兑现、纾困解难、投诉受理等“一站式”、精准化、个性化的优质衍生服务;开展延时错峰服务,通过线上预约等方式,合理分流办事群众。畅通企业诉求反馈渠道,优化“陇商通”一键服务系统功能,健全转办督办工作机制,全面提升企业诉求办理实效。统筹行业协会商会、市场化专业服务机构和工信、司法、金融、人社、科技、商务等部门涉企服务资源,纳入各级政务服务中心和一体化政务服务平台办理,为企业提供政策、法律、金融、人才、科创、国际贸易、投诉受理等定制化、套餐式服务。(省大数据中心牵头,省发展改革委、省科技厅、省工信厅、省司法厅、省人社厅、省商务厅、省市场监管局、人民银行甘肃省分行、国家金融监督管理总局甘肃监管局、甘肃证监局等单位配合)
六、切实做好政务服务基础性工作
(十四)健全标准体系。推进政务服务事项实施清单的受理条件、服务对象、办理流程、申请材料、法定办结时限等在省、市、县、乡“四级46同”,实现同一事项在不同地区同要素管理、同标准办理。推进落实政务服务事项与行政许可事项清单、权责清单联动机制,强化政务服务事项实施清单标准化规范化管理。精细化梳理“高效办成一件事”2024年度重点事项设定依据、受理条件、申请材料、办结时限、收费标准、办理结果等要素,编制集成办理“一件事”工作指引,健全完善跨区域办事业务标准和操作规程,推动实现“跨省通办”“省内通办”。(省政府办公厅、省司法厅、省大数据中心牵头,省政府各部门、中央在甘各单位配合)
(十五)健全工作体系。推进省、市、县、乡、村五级政务服务体系建设,健全一体联动、高效便捷、权责清晰的工作机制。加强政务服务中心、便民服务中心(站)、政务服务平台和政务服务便民热线建设运行管理,组织推进政务服务事项梳理、政务数据共享、标准实施、人员管理培训、日常考核、指导监督等工作。政务服务管理机构统一配备政务服务中心综合窗口工作人员,支持有条件的地区推进政务服务管理机构统一配备便民服务中心(站)窗口工作人员。各级政务服务中心可通过政府购买服务方式提供办事窗口服务。市、县两级政府统筹做好便民服务中心(站)人员、场地和经费保障工作。探索按照行政办事员(政务服务综合窗口办事员)国家职业技能标准开展等级认定、定岗晋级等工作,增强人员队伍的稳定性。(省人社厅、省大数据中心牵头,省政府各部门、中央在甘各单位配合)
(十六)强化法治和制度保障。及时清理和修订与政务服务改革不相适应的地方性法规、政府规章和行政规范性文件,强化相关业务领域制度保障,破解集成办、承诺办、跨域办、免申办等创新服务模式的制度障碍,保障政务服务事项依法依规办理。健全完善数字化应用配套政策,制定印发《甘肃省政务数据共享平台管理办法》,保障电子证照和政务数据高效共享应用、电子档案单套归档等法律效力。(省政府办公厅、省司法厅、省大数据中心牵头,省政府各部门、中央在甘各单位配合)
七、保障措施
(十七)加强组织实施。各地各部门要把优化政务服务、提升行政效能作为实现“高效办成一件事”的基础性工作紧抓不放,细化本意见确定的5个方面16项工作举措,高标准完成各项任务。“高效办成一件事”2024年度重点事项各牵头部门要认真履行主责,相关配合部门密切协同,科学制定各分项工作方案,倒排工期、加快进度,全面推进部门协同、业务融合、系统联通和数据共享,确保2024年底前第一批13项“一件事”全部可办好办。坚持集约高效,对优化政务服务和推动“高效办成一件事”涉及的相关项目,结合全省数字政府建设一体推进,依托全省一体化政务服务平台和“甘快办”APP,加强整体设计,科学规划实施,避免重复建设。省政府办公厅、省大数据中心要加强统筹协调、业务指导和数据支撑,组织各地各部门持续推动政务服务提质增效,逐年落实一批“高效办成一件事”重点事项。
(十八)强化调度督导。省政府将按照本意见确定的目标、任务和时限要求,适时调度各地各部门工作进展情况,组织开展相关评估,发现解决问题,推动工作落实。省政府办公厅要督促各地各部门加快工作进度,持续提升政务服务水平,推动“高效办成一件事”重点事项按时落地。市、县两级政府统筹负责本地区优化政务服务和推动“高效办成一件事”工作,常态化督导落实。
(十九)开展试点示范。各地各部门要注重改革创新,在与国家有关部委和其他省区市加强协调衔接基础上,积极争取国家试点任务,学习借鉴试点省份经验,探索实践优化政务服务的有效举措,努力在更多重点领域、重点事项“高效办成一件事”方面取得更大突破。要及时总结可在全省范围内复制推广的有效经验做法,打造甘肃品牌,推动“一地创新、多地复用”。
(二十)积极宣传引导。各地各部门要采取多种形式,积极做好优化政务服务和“高效办成一件事”的政策解读、舆论引导、典型宣传等工作,着力提高企业和群众对政务服务创新举措和“高效办成一件事”的知晓度认可度,营造良好氛围。
附件:“高效办成一件事”2024年度重点事项清单
甘肃省人民政府
2024年4月9日
(此件公开发布)
附件


