当前位置:
首页
>
特色服务
>
营商环境专区
>
最新政策
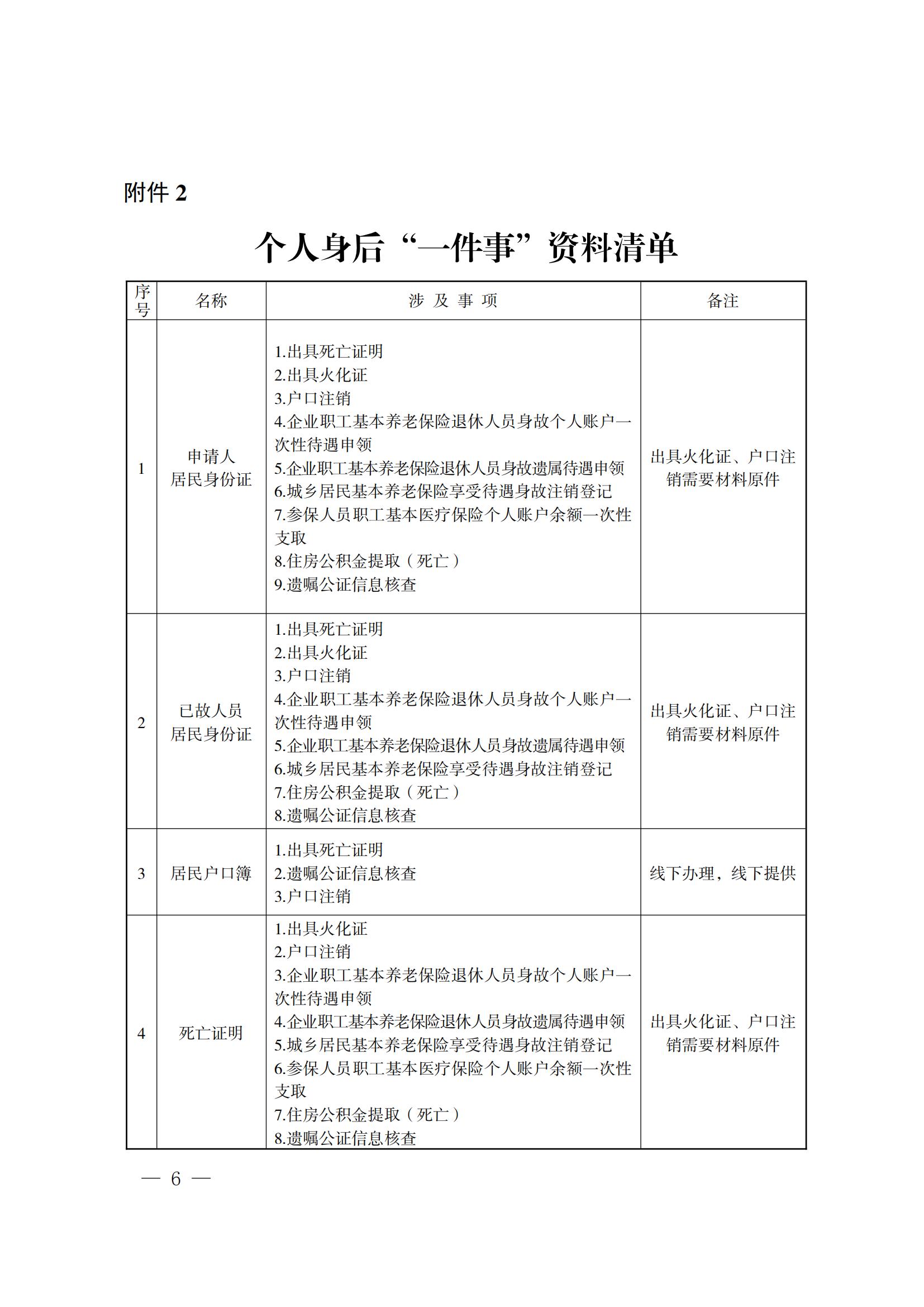
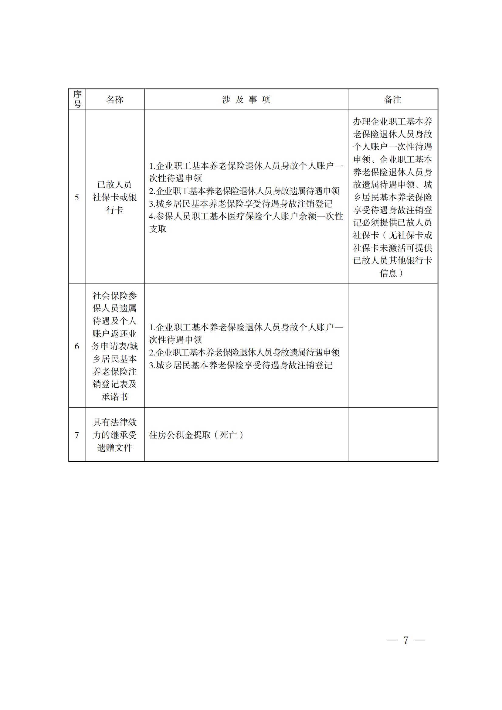
个人身后“一件事”工作方案
发布时间:2025-06-03 08:50
来源:
字体:【
大
中
小
】
分享:
【打印本页】
【关闭窗口】
扫一扫在手机打开当前页