当前位置: 首页 > 政策资讯 > 最新发布

国务院办公厅关于印发《“高效办成一件事”2025年度第二批重点事项清单》的通知

国务院办公厅关于印发《“高效办成一件事”

2025年度第二批重点事项清单》的通知

国办函〔2025〕70号


各省、自治区、直辖市人民政府,国务院各部委、各直属机构:

《“高效办成一件事”2025年度第二批重点事项清单》已经国务院同意,现印发给你们,请结合实际认真组织实施。

国务院办公厅         

2025年7月3日          

(此件公开发布)

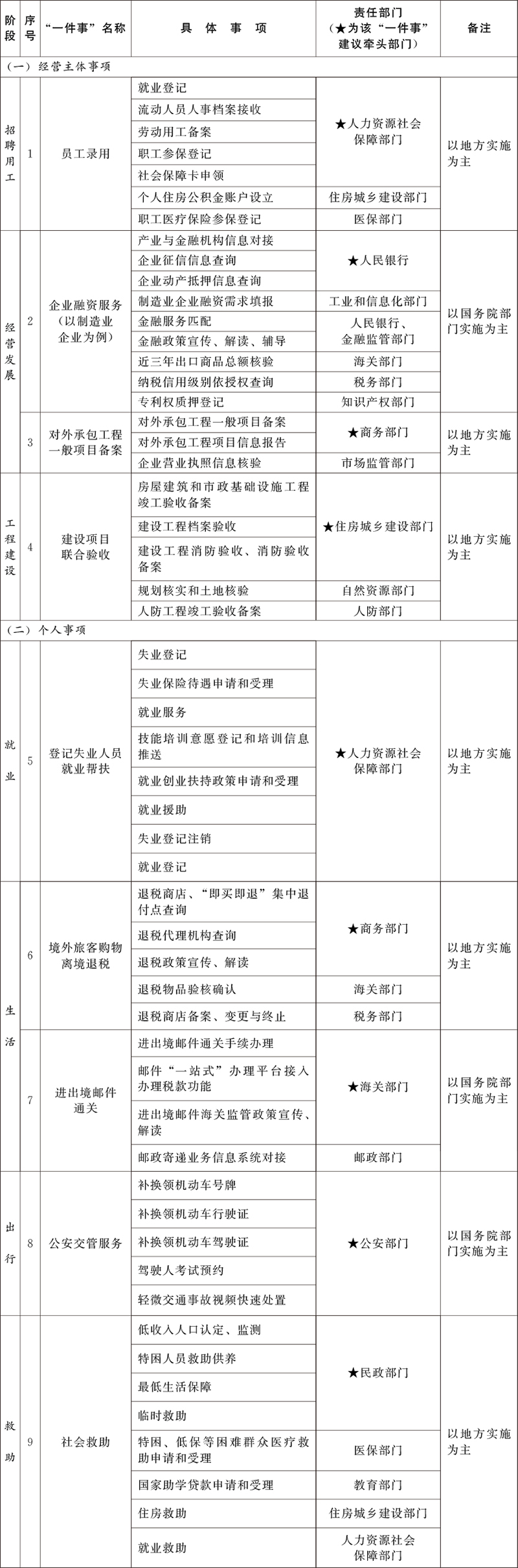
“高效办成一件事”2025年度第二批重点事项清单



来源:国务院办公厅 
【打印本页】 【关闭窗口】
扫一扫在手机打开当前页